Analog Devices MAXM20343/MAXM20344采用独特的控制算法,可在降压、降压-升压和升压工作模式之间转换,最大限度地减少输出电压纹波中的不连续性和次谐波。两款模块均采用自适应频率机制,以提高轻负载时的效率。1.9V的低启动输入电压允许用户从各种电源为模块供电,0.5V的最低工作电压可从电源获取尽可能多的能量。MAXM20343在关断时提供有源放电,可快速衰减输出电压。MAXM20344在关断时不提供有源放电,但支持具有预偏置输出电压的应用。
特性
- 易于使用
- 宽输入范围:0.5 V至5.5 V
- 可调输出电压:2.5 V至5.5 V
- 输出功率:高达2.5 W
- 内部补偿
- 全陶瓷电容器、紧凑布局
- 薄型、紧凑型20引脚、3.5mmx3.5mmx1.45mm、uSLIC封装
- 灵活的设计
- 内部软启动
- MAXM20344中的预偏置启动
- 开漏输入电源良好(INGOOD引脚)
- 开漏输出电源良好(PGOOD引脚)
- 高效率
- 峰值效率:95%
- 自适应频率,可在轻负载时提高效率
- 静态电流:3.5 μA
- 稳健运行
- 过流和过热保护
- 宽环境工作温度范围:-40°C至+125°C/结温范围:-40°C至+150°C
- 符合CISPR32 B类传导和辐射排放标准
- 符合跌落、冲击和振动标准:JESD22-B103、B104、B111
应用
- 工业传感器
- 低功耗WAN
- 可穿戴设备和物联网
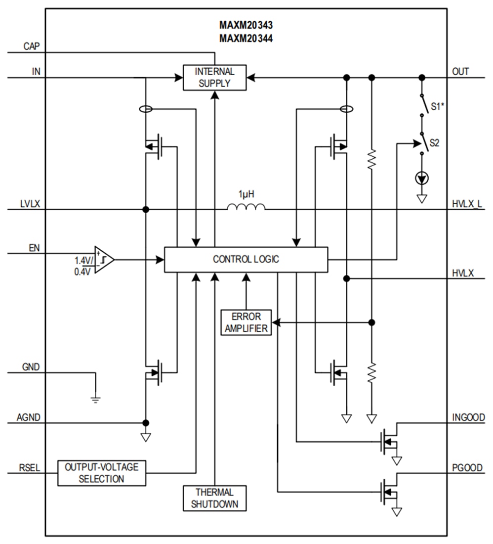
功能框图
发布日期: 2025-01-10
| 更新日期: 2025-01-15

