Analog Devices MAXREFDES281# IO-Link转Pmod适配器可满足符合IO-Link标准的所有硬件和软件要求。IO-Link是一种开放式、与现场总线无关的低成本点对点串行通信协议,用于与已被采纳为国际标准(IEC 61131-9)的传感器和执行器进行通信。
IO-Link标准化全球工业设备的互操作性。它可以直接从PLC运行,也可以集成到标准现场总线中,从而快速成为与MAXREFDES281#等智能设备进行普遍通信的事实上标准。MAXREFDES281#是一款完整的IO-Link参考设计,支持工程师连接设备或执行器。
特性
- IEC 61131-9合规
- IO-Link 1.1合规版本
应用
- 工业自动化
- 执行器模块
- PLC 和 DCS 系统
- 智能传感器、
必要设备
- 由ADI MAXREFDES281#提供
- 用户自备
- IO-Link主机(即 MAXREFDES145),带24V交流-直流电源适配器
- TEConcept IO-Link控制工具软件
- 一根IO-Link电缆
- Windows电脑,带一根USB 2.0 type B电缆
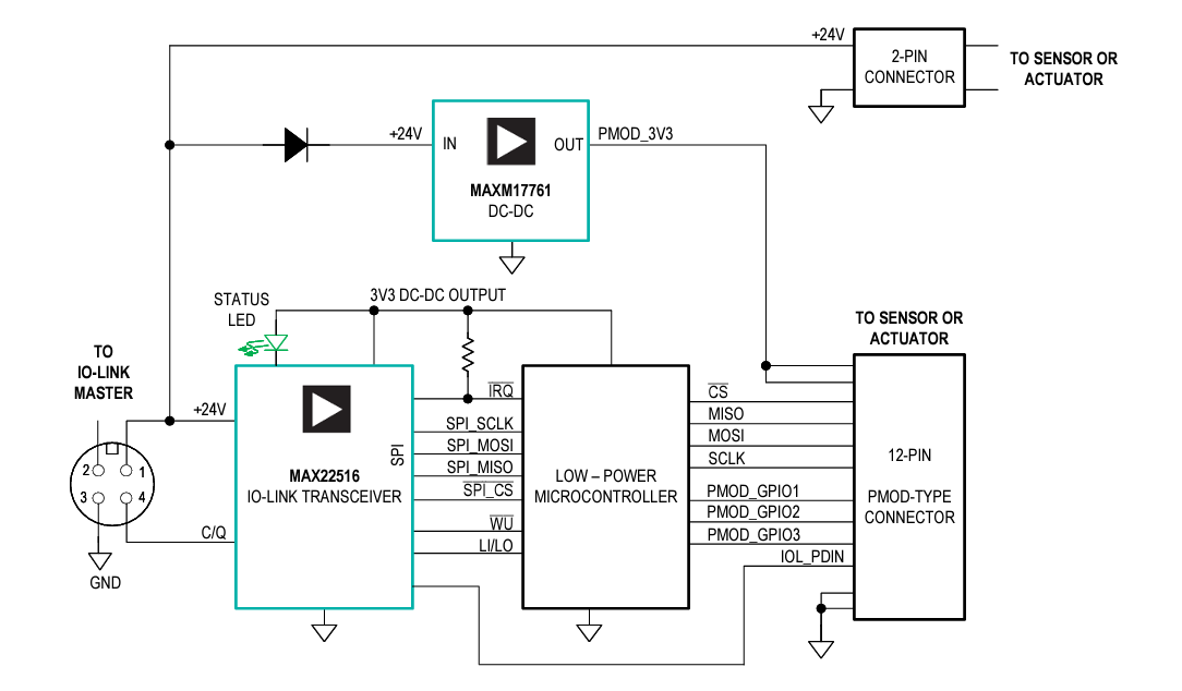
框图
发布日期: 2024-09-30
| 更新日期: 2024-10-28

