特性
- TMC261-PA步进功率驱动器
- 电源电压范围:9V至48V(最大值为60V),Iphase,RMS高达1.4A
- 通过SPI进行配置,通过步进/方向进行控制
- 可选从底部冷却
- 电源轨上可选的电解质电容器
- 1.5“x1.0”板(宽x高)
- 2个10引脚0.1”排针行,用于引脚/连接器
- StallGuard2™
- CoolStep™
- SpreadCycle™
- MicroPlyer™
- 1至256微步
应用
- 纺织品和缝纫机
- 工厂自动化
- 实验室自动化
- 液体处理
- 医疗
- 办公自动化
- 打印机和扫描仪
- 闭路电视和安防
- 自动取款机和现金循环机
- 销售点 (POS)
- 泵和阀门
- 日光仪控制器
- CNC 机床
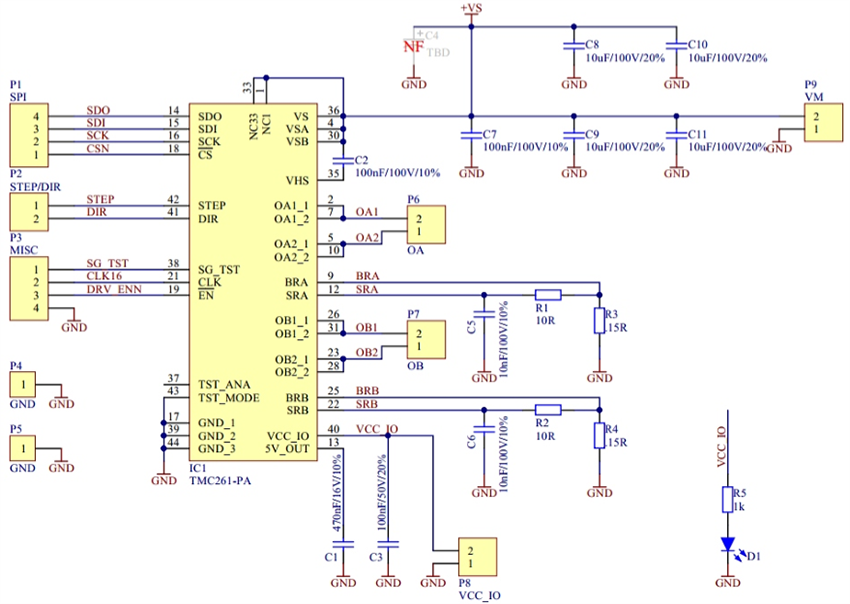
原理图
相关产品
Analog Devices Inc. TMC26xC高效步进驱动器
发布日期: 2024-12-11
| 更新日期: 2024-12-25

