特性
- 电源电压:+4.5VDC 至+36VDC
- 电机RMS电流:高达2.1A
- RS485和SPI
- TMCL和Modbus协议栈
- 集成步进电机驱动器
- 集成8点运动控制器
- 支持StealthChop2、CoolStep、StallGuard2和SpreadCycle
- ABN增量编码器接口
- 参考开关输入
- 模拟和数字IO
- +3.3V外设电源
- 紧凑的24mm x 20.5mm尺寸
应用
- 广大的市场
- 系统集成商
- 实验室自动化
- 纺织
- 封装
- 生命科学
- 半导体搬运
- 泵和电机驱动器
- 多轴应用
视频
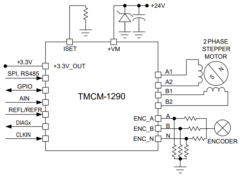
方框图
发布日期: 2024-03-06
| 更新日期: 2024-06-21

