特性
- Silent Switcher®架构
- 超低EMI辐射
- 可选的扩频调制
- 在高频下实现高效率
- 在1MHz、12VIN至5VOUT时,效率高达96%
- 在2MHz、12VIN至5VOUT时,效率高达95%
- 3.4V至42V宽输入电压范围
- 5A最大连续电流,7A峰值输出
- 最短开关导通时间:30ns
- 超低静态电流Burst Mode®操作
- 2.5µA IQ,将12VIN调节至3.3VOUT
- 输出纹波:< 10mVP-P
- 在所有条件下均具有低压差:1A时为100mV
- 强制连续模式
- 可调及可同步频率范围:200kHz至3MHz
- 输出软启动和跟踪
- 小外形20引脚4mm × 3mm LQFN封装
- 正在进行AEC-Q100认证
应用
- Automotive and industrial supplies
- General purpose step-down
Typical Application
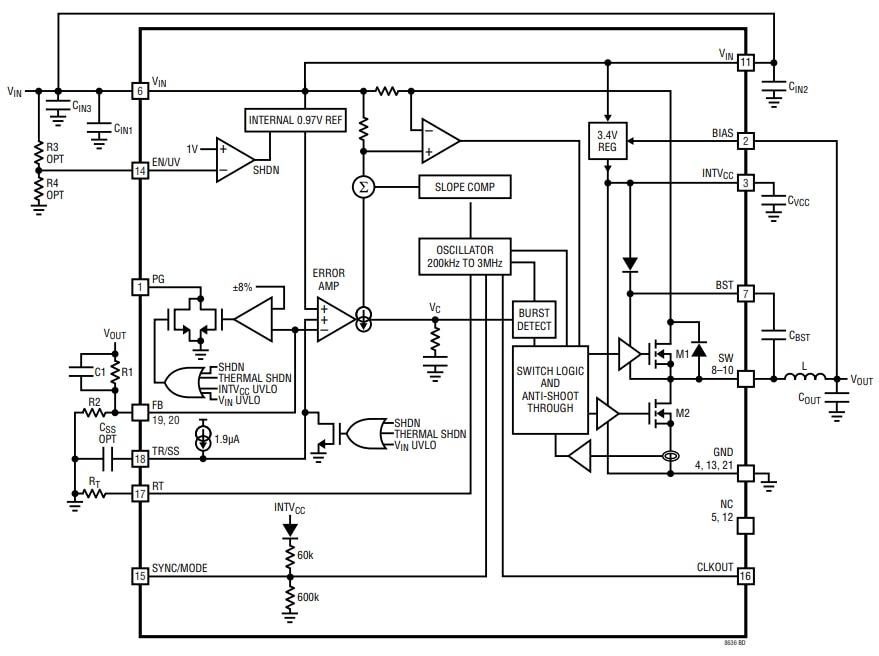
框图
发布日期: 2019-09-06
| 更新日期: 2024-02-29

