Analog Devices Inc. LTC2879X RS485/RS422收发器
Analog Devices LTC2879X RS485/RS422收发器是最大波特率为20Mbps的耐用型收发器。这些收发器具有低漂移和低漏电电路。LTC2879X RS485/RS422收发器提供全平衡差分接收器阈值,具有240mV迟滞,可实现卓越的噪声容差和低占空比失真。LTC2879X RS485/RS422收发器可防止高达±60V的过压线路故障,因此非常耐用,适用于恶劣环境。LTC2879X RS485/RS422收发器还符合PROFIBUS-DP (IEC 61158-2) 规范,可支持所有数据速率。LTC2879X RS485/RS4221收发器设计用于在-55°C至175°C的宽温度范围内工作。这些收发器经过全面测试,符合175°C下的关键规格要求。LTC2879X收发器的接收器在开路、短路和端接条件下具有故障保护特性,可在噪声系统中确保可靠的数据通信。LTC2879X RS485/RS422收发器采用小型3mm x 3mm MSOP封装。典型应用包括高温工业控制、石油和天然气勘探、PROFIBUS-DP和军事系统。
特性
- 在175°C下经过全面测试
- 高达±60V的过压线路故障保护
- 全平衡差分接收器阈值,具有240mV迟滞
- 出色的噪声容差和低占空比运行
- 用于开路、短路和闭合条件的故障安全接收器
- 支持9.6kbps至12Mbps的各种数据速率
- 出色的噪声容差
- 低占空比失真
应用
- 石油和天然气勘探
- 高温工业控制
- PROFIBUS-DP
- 军事系统
- 恶劣环境
规范
- 采用小型3mm x 3mm MSOP封装
- 3V至5.5V VCC电源电压范围
- 高达±52kV ESD保护
- ±25V的共模工作范围
- 4级IEC61000-4-4电气快速瞬变
- 最大波特率:20Mbps
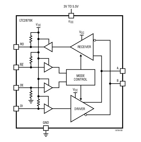
LTC2879X RS485/RS422收发器框图
LTC2879X RS485/RS422收发器典型应用图
发布日期: 2018-12-14
| 更新日期: 2023-02-14
