Analog Devices Inc. LTC3309A/B同步降压直流/直流转换器
Analog Devices Inc. LTC®3309A 6A/B同步降压直流/直流转换器采用Silent Switcher™架构,设计用于最大限度地降低EMI/EMC辐射。LTC3309A/B转换器非常适合用于光学网络、服务器、电信和直流电源系统等应用。这些小型、高效率、低噪声、单片同步转换器在2.25V至5.5V输入电源下工作。这些稳压器采用恒定频率、峰值电流模式控制,开关频率高达3MHz,最短接通时间低至22ns,可利用小型外部元件实现快速瞬态响应。这些IC可调节低至500mV的输出电压。该器件采用12引脚、2mm × 2mm × 0.74mm薄型LQFN-12封装,具有裸露焊盘(用于实现低热阻)。特性
- 高效率:8mΩ NMOS,31mΩ PMOS
- 可编程频率至3MHz
- 微型电感器和电容器
- 峰值电流模式控制
- 最短导通时间:22ns
- 宽带宽,快速瞬态响应
- Silent Switcher™架构
- 超低EMI辐射
- 低纹波Burst Mode®运行,IQ为40µA
- 在过载情况下安全承受电感器饱和
- VIN范围:2.25V至5.5V
- VOUT范围:0.5V至VIN
- VOUT精度:整个温度范围内为±1%
- 400mV精密使能阈值
- 1μA关断电流
- 内部补偿和软启动
- 工作温度范围:-40°C至+150°C
- 散热增强型2mm × 2mm × 0.74mm LQFN-12封装
应用
- 光学网络、服务器、电信
- 汽车、工业、通信
- 分布式直流电源系统 (POL)
- FPGA、ASIC、µP内核电源
HIGH POWER DENSITY IN A SMALL FORM FACTOR
Recent power conversion innovations have introduced high-power monolithic switching regulators that are able to power digital ICs efficiently with low noise and high efficiency while minimizing space requirements. Introducing the new family of Silent Switcher buck converters.
Datasheets
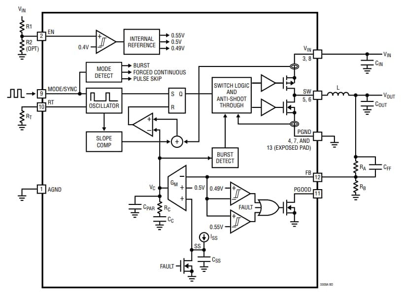
框图
典型应用电路
发布日期: 2019-11-20
| 更新日期: 2024-03-06
