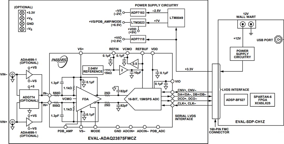
EVAL-ADAQ23875FMCZ评估板包括采用BGA100封装的预安装ADAQ23875、4.096V或2.048V基准、获得必要电源轨用的板载电源以及800MHz时钟分配IC。
Analog Devices Inc. EVAL-ADAQ23875评估板设计用于与EVAL-SDP-CH1Z高速控制器板搭配使用。EVAL-ADAQ23875评估板通过PCB底部的160引脚连接器与EVAL-SDP-CH1Z板连接。EVAL-SDP-CH1Z板需要12V壁式适配器供电。该高速控制器板 采用Xilinx® Spartan 6和ADSP-BF527处理器,通过USB 2.0高速端口连接PC。该高速控制器板支持通过USB从PC配置和捕获子板上的
数据。
特性
- 评估ADAQ23875 μModule数据采集解决方案
- 设计用于与EVAL-SDP-CH1Z高速控制器板搭配使用
- PC GUI软件支持时域、频域控制和数据分析
- 多功能模拟信号调理电路
- 板载基准、LDO和电源电路
- 跳线支持选择电压基准、电源和可选的放大器电路
- SMA连接器实现来自低噪声、音频精密信号源的模拟输入
- SMA连接器,用于可选外部时钟
- 测试点和单列直插式接头,可访问板载信号
必要设备
- 运行Windows 10或更高版本的PC
- EVAL-SDP-CH1Z高速控制器板 (SDP-H1)
- 低噪声、精密信号源(例如SYS-2700系列)
- 标准USB A转USB Mini-B电缆
- 适用于16位测试的带通滤波器(基于信号频率的值)
ACE软件
Analog Devices Inc.分析、控制、评估 (ACE) 软件是一款桌面软件应用程序,可用于评估和控制来自ADI产品组合的多个评估系统。该应用程序包括一个共同框架和单独的组件专用插件。
ACE软件设计用于让用户了解组件的功能操作,让用户能够以自己喜欢的抽象级别访问系统。
框图
设置示例
发布日期: 2021-01-25
| 更新日期: 2022-03-11

