MAX22213 h桥驱动器采用具有极低阻抗的功率FET,可实现高驱动效率和低发热。典型总RON(高侧加低侧)为0.25Ω(典型值)。每个半桥均可通过两个逻辑输入单独控制PWM。这些驱动器采用5mm x 5mm、32引脚TQFN和4.4mm x 9.7mm、28引脚TSSOP封装。
特性
- 四个独立半H桥驱动器:
- 最高工作电压:36 V
- RON :0.25Ω(高侧+低侧,TA =+25°C时)
- 完全独立的半桥控制
- 保护:
- 针对各通道的过流保护(OCP)
- 欠压闭锁(UVLO)
- 热关断温度TSD =+165°C
- 5mm x 5mm、32引脚TQFN和4.4mm x 9.7mm、28引脚TSSOP封装
- 每个H桥的额定电流(TA =+25°C):
- IMAX =3.8A(脉冲电流,用于驱动容性负载)
- IRMS =2A
- 内部电流检测 (IC) 消除了外部笨重电阻器,提高了效率
- 半满量程 (HFS) 引脚,可提高低电流范围内的电流控制精度
- 电流检测输出监控器
- 故障指示器引脚 (FAULT)
应用
- 步进电机驱动器
- 有刷直流电机驱动器
- 电磁驱动器
- 锁存阀
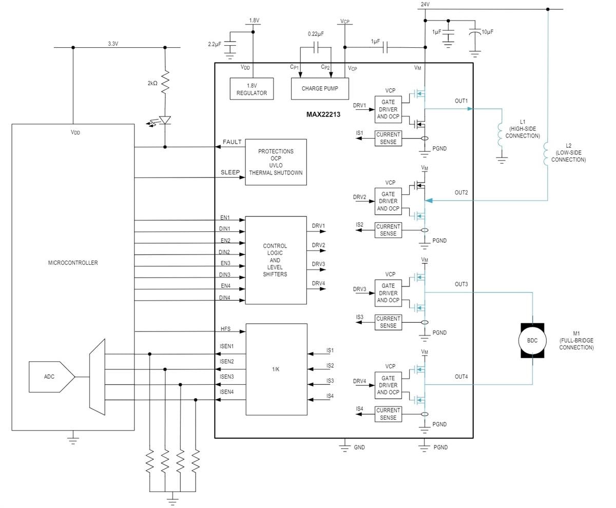
简化框图
典型应用电路
发布日期: 2024-06-28
| 更新日期: 2024-08-05

