Analog Devices / Maxim Integrated DS2478 DeepCover®车用安全协处理器
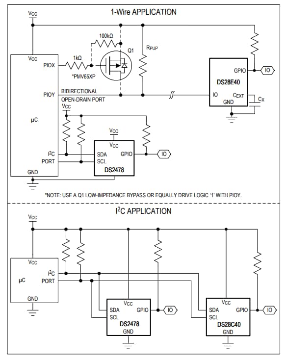
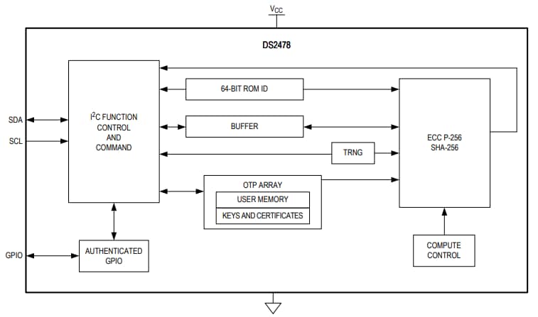
Analog Devices DS2478 DeepCover®车用安全协处理器可以计算任何所需的HMAC或ECDSA签名,以便在DS28E40或DS28C40 IC上进行任何操作。该协处理器支持DS28E40/DS28C40 IC的多种非对称 (ECC P-256) 和对称 (SHA-256) 安全功能。除了硬件实施ECC和SHA-256引擎提供的安全服务之外,该器件还集成有FIPS/NIST真随机数生成器 (TRNG)。该器件还集成了6Kb安全OTP(3Kb用户、3Kb密钥/机密)、一个可配置GPIO引脚和一个唯一的64位ROM识别码 (ROM ID)。Analog Devices DS2478 DeepCover嵌入式安全解决方案采用多重先进的安全机制保护敏感数据,以提供最高等级的密钥存储安全保护。为防止器件级安全攻击,实施了入侵和非入侵反制措施,包括有源芯片屏蔽、密钥存储器加密以及基于算法的方法。典型应用包括汽车安全身份验证、物联网节点加密保护、汽车零件/工具的标识和校准以及主机控制器加密密钥的安全存储。
特性
- 硬件加速器可卸载主机处理器的ECDSA和SHA-256计算:
- FIPS 186 ECDSA P-256签名和认证
- 用于建立会话密钥的ECDH密钥交换
- 对可配置存储器的ECDSA认证读写
- FIPS 180 HMAC,用于双向验证
- 通过ECDH已有密钥实现对可配置存储器的SHA-256一次性密码本加密读写
- 一个带有可选认证控制的GPIO引脚:
- 漏极开路,4mA/0.4V
- 可选SHA-256或ECDSA安全认证开/关和状态读取
- 可选ECDSA证书以设置在多块散列算法后开/关,从而实现安全启动
- TRNG与符合NIST SP 800-90B标准的信息熵源,具有读取功能
- 可选芯片生成私人/公共密钥对,用于ECC运算
- 6Kb一次性可编程 (OTP) 内存,用于用户数据、密钥和证书
- 唯一且不可改变的工厂编程64位标识号 (ROM ID)
- 用于加密和密钥操作的可选输入数据元件
- I2C通信,速度高达1MHz
- 电源电压:3.3V ±10%
- 工作温度范围:-40°C至125°C
- 10引脚、3mm x 3mm、侧面可湿性TDFN封装
- AEC-Q100 1级
应用
- 汽车安全认证
- 鉴定和校准汽车零件、工具和配件
- 物联网节点加密保护
- 附件和外设的安全认证
- 主机控制器加密密钥的安全存储
- 固件和/或系统参数的安全启动或下载
框图
典型应用电路
发布日期: 2022-04-12
| 更新日期: 2023-04-14
