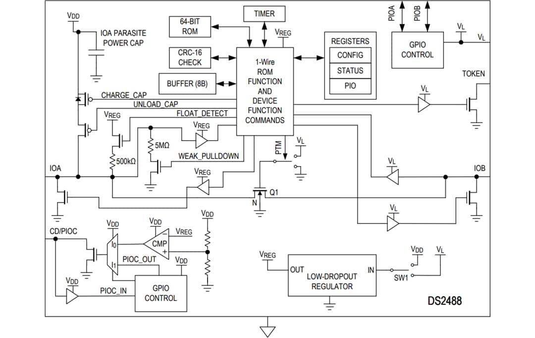
1-wire的灵活DS2488接口用于操作两个独立I/O端口(IOA和IOB)中的每一个端口。为了在两个连接控制器之间运行器件,这两个DS2488 1-Wire接口都可以访问一个64位工厂编程ROM ID、一个用于传输小消息的8字节缓冲器以及用于三个开漏GPIO引脚的器件配置、状态和控制的寄存器。通过配置,启用双向、高速512kbps直通模式设置,从而实现两个连接微控制器之间的大数据传输。
对于IOA和IOB之间的通信,DS2488的最大工作电压为3.63V。然而,为了支持从连接IOA侧的子系统到连接IOB侧的子系统的特殊供电模式,该器件可耐受5V电压,并在向IOA施加4V至5V (标称值)时进入供电状态。在这种模式下,额外的DS2488输出引脚用于控制外部晶体管,从而向IOB侧电子设备(例如电池充电器)供电。
Analog Devices DS2488 1-Wire双端口链路采用紧凑型WLP8封装,非常适合用于空间受限的应用。
特性
- 双触点解决方案可实现高级TWS特性
- 外壳和耳塞之间的小信息交换
- 高速512kbps直通模式,用于传输文件
- 耳塞电池充电器供电
- 3个GPIO引脚,用于可选功能控制或状态检测
- 耳塞和充电外壳检测功能全面
- 插入时可以读取耳塞64位识别码 (ROM ID)
- 工作功率寄生源自1-wire IOA线路
- 检测何时进入或退出充电外壳
- 检测充电外壳电池电量耗尽情况
- 简约的双1-wire接口可以降低成本和复杂性
- 单一专用触点,用于通信和供电
- 两个主机控制器之间仲裁通信,速率为90kbps
- 在1.71V至63V宽电压范围内读写
- 非常适合用于电池供电消费类应用
- 小型1.6mm x 0.9mm x 0.33mm WLP封装,焊球间距为4mm
- 工作电压范围:71 V至3.63 V
- IOA引脚的高ESD抗扰度:±8kV HBM(典型值)
- 工作温度范围:-40 °C至+85 °C
应用
- 通信和控制桥接
- 电子锁
- 真正无线立体声 (TWS) 耳塞和充电外壳
- 可穿戴设备
TWS应用电路
该应用电路内含包括蓝牙®音频片上系统(SoC)的真正无线立体声(TWS)耳塞以及微控制器操作外壳(盛放耳塞并为其充电)。在这种情况下,DS2488与SoC一起安装在耳塞中,充电外壳微控制器将通过单个专用引脚与DS2488进行通信。
框图
引脚指示
发布日期: 2020-10-21
| 更新日期: 2024-07-12

