Analog Devices / Maxim Integrated DS28E16 1-Wire安全认证器
Maxim Integrated DS28E16 1-Wire安全认证器集成了Maxim DeepCover®功能,可保护所有器件存储数据免遭侵入式窥探。DS28E16的集成度高,将符合FIPS202标准的安全散列算法 (SHA-3) 质询和响应认证与安全的EEPROM相结合。DS28E16安全认证器设有一系列源自集成模块的重要加密工具,包括SHA-3引擎、256位安全用户EEPROM、只减计数器和唯一的64位ROM识别码 (ROM ID)。唯一ROM ID用作加密操作的基本输入参数,并用作应用程序内的电子序列号。该器件通过内部电容器并借助单触点1-Wire®总线与寄生电源进行通信。通信遵循1-Wire协议,在多器件的1-Wire网络中,ROM ID用作节点地址。DS28E16安全认证器采用紧凑的WLP-6和TDFN-EP-6封装,不含铅,符合RoHS指令,非常适合用于空间受限的应用。
特性
- 针对安全攻击提供强有力的防御
- 所有存储数据均经过加密处理,以避免遭到窥探
- 高效的安全散列算法可验证外设
- 符合FIPS 202标准的SHA-3算法,用于质询/响应认证
- 符合FIPS 198标准的密钥哈希消息认证码 (HMAC)
- 17位一次性可设置、非易失性只减计数器,具有认证读取功能
- 用于密钥的安全存储
- 用于用户数据的256位安全EEPROM
- 唯一且不可改变的工厂编程64位识别码 (ROM ID)
- 高级1-Wire协议,可将接口减小为单触点
- 全时高速通信速度
- 内部寄生电源电容器
- 工作电压范围:1.71V至3.63V
- 工作温度范围:-40°C至+85°C
- ±8kV HBM ESD保护(典型值)
- 3.5µA(典型值)输入负载电流
- 封装选项:WLP-6、TDFN-EP-6
- 无铅、符合RoHS指令的封装
应用
- 医疗工具/附件的鉴定和校准
- 附件和外设安全认证
- 电池认证和充电周期跟踪
- 主机控制器加密密钥的安全存储
框图
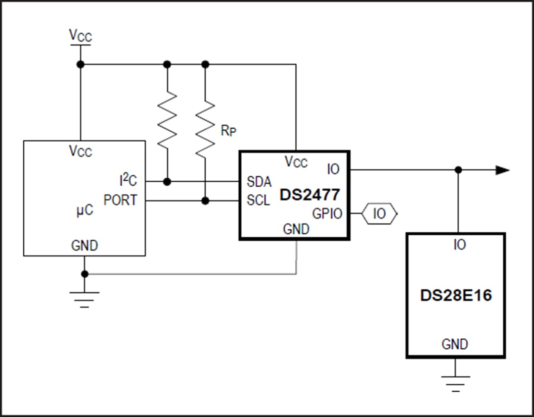
典型应用电路
发布日期: 2019-04-16
| 更新日期: 2023-04-20
