Analog Devices / Maxim Integrated DS28E50 DeepCover®安全SHA-3认证器
Maxim Integrated DS28E50 DeepCover®安全SHA-3认证器是经济高效的解决方案,可针对安全攻击提供终极防护。该认证器将符合FIPS202标准的安全散列算法 (SHA-3) 质询和响应验证与Maxim获得专利的ChipDNA™技术(物理不可克隆功能 (PUF))相结合。DS28E50认证器提供的ChipDNA实施可采用晶圆制造过程中自然生成的半导体器件特性的随机变量。ChipDNA电路会生成独特的输出值,该输出值可在整个时间、温度和工作电压范围内可重复。如果尝试探测或观察ChipDNA操作,则会修改基础电路特性,从而阻止找出芯片加密功能所使用的唯一值。DS28E50认证器采用ChipDNA输出作为密钥内容,以加密方式保护所有在设备上存储的数据。该款具有ChipDNA功能的认证器提供了一组从集成块派生的核心加密工具。这些加密工具包括SHA-3引擎、符合FIPS/NIST标准的真随机数发生器 (TRNG) 和2Kb安全EEPROM。它还包含一个减量计数器和一个唯一的64位ROM标识号 (ROM ID)。DS28E50认证器通过单触点1-Wire®总线进行标准速率和高速率通信。通信遵循1-Wire协议,在多器件的1-Wire网络中,ROM ID用作节点地址。DS28E50认证器适用于物联网、外设以及医疗传感器认证等应用领域。
特性
- 针对安全攻击提供强有力的防御:
- 获得专利的物理不可克隆功能 (PUF) 可保护设备数据
- 主动监控的芯片屏蔽可检测以及响应入侵尝试
- 所有存储的数据均经过加密处理,以免遭到窥探
- 高效的安全散列算法可验证外设:
- 符合FIPS 202标准的SHA-3算法,用于质询/响应认证
- 符合FIPS 198标准的密钥哈希消息认证码 (HMAC)
- TRNG与符合NIST SP 800-90B标准的熵源
- 借助补充特性,可轻松集成到终端应用中:
- 17位一次性可设置、非易失性只减计数器,具有认证读取功能
- 一个通用输入输出 (GPIO) 引脚,带有可选认证控制
- 2kb EEPROM,用于用户数据、密钥和控制寄存器
- 唯一且不可改变的工厂编程64位标识号 (ROM ID)
- 通过单触点1-Wire接口与主机通信,速度可达11.7kbps和62.5kbps
- 工作电压范围:3.3V ±10%
- 工作温度范围:-40°C至85°C
- 3mm x 3mm 6引脚TDFN-EP封装
应用
- 医疗传感器和工具认证
- 物联网节点认证
- 外设认证
- 打印机墨盒识别和认证
- 参考设计许可证管理
- 有限使用耗材的安全管理
嵌入式安全电子书
DS28E50功能框图
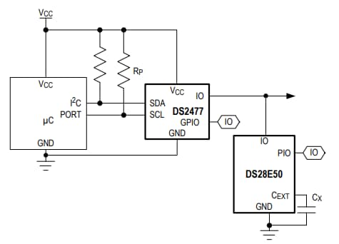
DS28E50典型应用电路图
DS28E50引脚配置
发布日期: 2018-10-26
| 更新日期: 2023-04-24
