此外,该实时时钟的特性包括两个当日时间报警、中断输出、可编程方波输出、串行总线超时机制和64字节RAM(用于用户数据存储)。时钟/日历提供秒、分、时、星期、日、月和年信息。Analog Devices MAX31341C实时时钟采用24小时格式,包括用于同步的输入。典型应用包括医疗、可穿戴设备、销售点(POS)、远程信息处理、便携式仪器和音频。
特性
- 为外部超级电容器或可充电电池提供涓流充电器,从而延长电池寿命
- 具有灵活的可配置性:
- 施密特触发器输入,可触发中断
- 一个具有可调节阈值的模拟输入,可触发中断
- 可编程方波输出,用于时钟监控
- 倒计时定时器,带重复和暂停功能
- 集成负载电容器,用于晶体振荡器,可节省电路板空间
- 集成保护
- 用于默认配置的上电复位
- 电源故障时自动切换到备用电池或超级电容器
- 具有总线超时的无锁定操作
应用
- 医疗
- 可穿戴设备
- 销售点 (POS)
- 远程信息处理
- 便携式仪器
- 便携式音频设备
规范
- 180nA计时电流
- 各种外部晶体,CL=6pF
- 工作电压范围:1.6V至3.6V
- ESR高达100kΩ,可最大限度地减少电流消耗
- 64字节RAM,用于用户数据存储
- 封装选项
- 2mm×1.5mm 12焊球WLP封装,间距为0.5mm
- 3mm×3mm 10引脚TDFN封装
- 工作温度范围:-40 °C至+85 °C
功能框图
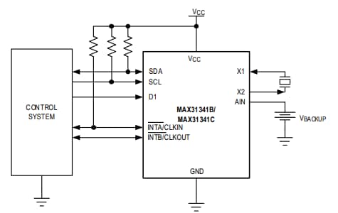
典型应用电路图
发布日期: 2020-06-11
| 更新日期: 2024-05-31

