Analog Devices / Maxim Integrated MAX11168 16 位、500ksps SAR 模数转换器(ADC)
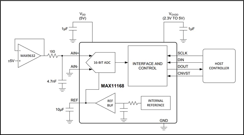
MaximMAX11168 16 位、500ksps SAR 模数转换器(ADC) AC 和 DC 性能卓越,并具有真正的双极输入范围、内部基准且尺寸小巧。MAX11168 采用单一± 5V 电源供电,可测量 5V (10VP-P)输入范围。特有获得专利的电荷泵架构,使其能对高阻抗源直接采样。MAX11168 内部集成了带内部缓冲器的低漂移基准,省去了采用外部基准的成本和空间。该模数转换器可达到 92.3dB 的信噪比(SNR)和 -101dB 的总谐波失真。MAX11168 可确保 16 位无失码和 0.75 LSB 的积分非线性度(典型值)。MAX11168 采用兼容 SPI 的串行接口进行通信,使用 2.5V、3V、3.3V 或 5V 逻辑电平。串行接口能够以菊链形式连接多个模数转换器,用于多通道应用;器件提供“忙”指示选项,简化系统同步和定时。特性
- High DC and AC accuracy
- 16-Bit resolution with no missing codes
- 92.3dB SNR at 10kHz
- -101dB THD at 10kHz
- ±0.75 LSB INL (typ)
- ±0.2 LSB DNL (typ)
- ±5V Bipolar analog input
- ±7ppm/°C Internal reference
- 5V Analog supply
- 2.3V to 5V Digital supply
- 37.6mW Power consumption at 500ksps
- Shutdown mode available
- 500ksps Throughput rate
- No pipeline delay/latency
- Flexible industry-standard serial interface saves I/O pins
- SPI/QSPI™/MICROWIRE®/DSP-compatible
- 3mm x 5mm Tiny 10-pin μMAX package
应用
- Industrial process control
- Data acquisition systems
- Medical instrumentation
- Automatic test equipment
Typical Operating Circuit
发布日期: 2014-05-08
| 更新日期: 2023-04-19
