Analog Devices Inc. MAX11947四通道AISG集成调制解调器
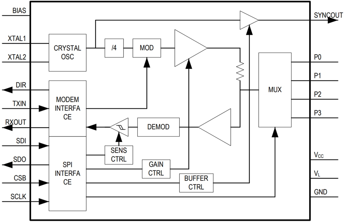
Analog Devices MAX11947四通道AISG集成调制解调器是一款符合AISG v2.0和v3.0标准的全集成调制解调器,设有4:1多路复用器,便于实现单个调制解调器和多达四个射频端口之间的连接。MAX11947接收器的典型动态范围为20dB。该器件集成了带通滤波器,可在2.176MHz载波频率下工作,带宽为200kHz,完全符合AISG频谱发射要求。它可以调制9.6kbps和高达115.2kbps的OOK信号,以便与较旧的AISG标准后向兼容。输出功率可通过内部寄存器设置在0dBm至超过+6dBm之间变化,以补偿外部电路和布线损耗。接收器灵敏度阈值可在默认的-15dBm低至-20dBm以下调节,以通过外部分离器来适应功率损耗。MAX11947还具有直接输出,便于塔顶设备中的RS-485总线仲裁。Analog Devices MAX11947四通道AISG集成调制解调器采用小型4mm x 4mm 20引脚TQFN封装,额定工作温度范围为-40°C至+105°C。特性
- 符合AISG v3.0标准
- 完全集成的调制解调器,具有4:1多路复用器,便于实现单个调制解调器和多达四个端口之间的连接
- 接收器宽输入动态范围:-23dBm至+5dBm(输入50Ω)
- 可调接收器灵敏度阈值范围:-20.5dBm至-15dBm
- 可调发射器输出电平范围:-0.5dBm至+7.0dBm(输入50Ω)
- 符合AISG v3.0/v2.0标准的输出发射要求
- 自动方向输出
- 在塔台设备中无需微控制器即可处理总线仲裁
- 支持所有AISG v2.0数据速率
- 9.6 kbps(默认)(AISG v3.0)
- 38.4kbps和115.2kbps,向后兼容
- 带通滤波器符合中心频率为2.176MHz的AISG v3.0协议
- 电源电压:3.0V至5.5V
- 独立的逻辑电源
- 小型、4mm x 4mm 20引脚TQFN封装
应用
- 基站单和多主控制器(SALD和MALD)
- 天线线路设备 (ALD)
- 天线阵列
- 塔式安装放大器 (TMA)
- 智能偏置-Ts
- RS485半双工同轴链路
- 2MHz OOK调制解调器应用
简化框图
发布日期: 2020-11-06
| 更新日期: 2025-04-17
