特性
- 简单灵活的设计
- 电源电压范围:3V至5.5V
- 低RON:300mΩ(最大值,4.5V时)
- 效率高达90%
- 提供高达1A的变压器驱动
- 内部或外部时钟源
- 内部振荡器频率:
- 250kHz或600kHz
- 可选扩频振荡
- 温度范围:-40°C至+125°C
- 集成系统保护
- 故障检测和指示
- 过流限制
- 欠压闭锁
- 热关断
- 节约电路板空间:
- 小型10引脚TDFN封装 (3mm x 3mm)
应用
- 隔离模拟前端 (AFE)
- 隔离现场总线接口 (IFI)
- 隔离USB电源
- 医疗设备
- 电表数据接口
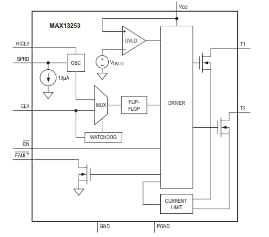
功能框图
发布日期: 2019-10-25
| 更新日期: 2023-04-27

