Analog Devices / Maxim Integrated MAX13256 H桥变压器驱动器
MaximMAX13256 H桥变压器驱动器为构建高达10W的隔离电源提供简单的解决方案。器件采用8V至36V宽范围直流电源供电,为变压器原边绕组提供高达300mA的电流驱动。’’通过变压器的副边与原边的匝数比设定输出电压,可以产生任意电压的隔离输出。器件具有可调节限流,从而间接限制副边负载电流,通过外部电阻设定MAX13256的限流门限。一旦器件检测到过热或过流故障,即刻触发FAULT输出。此外,器件还具有低功耗模式,当驱动器不工作时,将整体电源电流降至0.65mA(典型值)。器件可以使用内部振荡器工作;外部时钟输入可同步多个MAX13256器件并可精确设定开关频率。内部电路确保工作在固定的50%占空比,确保在使用任何时钟源时不会有直流电流通过变压器。In addition, the device features a low-power mode to reduce the overall supply current to 0.65mA (typ) when the driver is not in use. The device can be operated using the internal oscillator or driven by an external clock to synchronize multiple MAX13256 devices and precisely set the switching frequency. Internal circuitry guarantees a fixed 50% duty cycle to prevent DC current flow through the transformer, regardless of which clock source is used.
视频
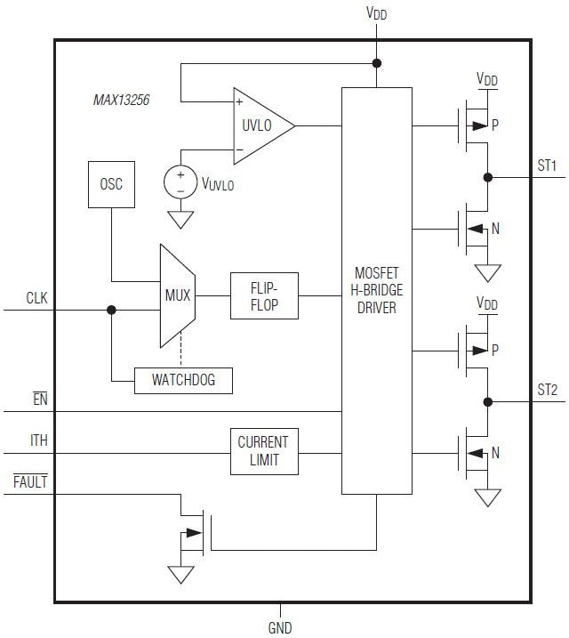
Functional Diagram
发布日期: 2013-08-21
| 更新日期: 2023-04-13
