Analog Devices / Maxim Integrated MAX14001 & MAX14002 模数转换器
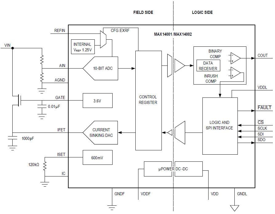
Maxim Integrated MAX14001 & MAX14002 模数转换器(ADC)是隔离式单通道 ADC,带可编程电压比较器和优化用于可配置二进制输入应用的涌入电流控制。 MAX14001 和 MAX14002 ,在二进制输入侧(现场总线侧)和比较器输出/SPI 侧(逻辑侧)之间提供。 集成型隔离式直流-直流转换器可为所有现场总线侧电路供电,即使在没有输入信号时也能运行现场总线侧诊断。 20 引脚 SSOP 封装的爬电距离和电气间隙为 5.5mm,具有 II 类 CTI。特性
- Enables robust detection of binary inputs
- Programmable input bias current rejects line noise
- 3.75kVRMS of isolation for 60 seconds
- 5.5mm of creepage and clearance
- Group II CTI package material
- Reduces BOM and board space through high integration
- 10-bit, 10ksps ADC
- Binary threshold comparators
- Control circuit for driving a depletion mode FET
- Isolation for both data and DC-DC supply
- 20-SSOP Package
- Increases equipment "uptime" and simplifies system maintenance
- Enables field-side diagnostics
- Automatic self-diagnostics
- Provides unparalleled flexibility
- Programmable upper and lower input thresholds
- Programmable inrush current activation threshold, magnitude, and duration
- Daisy-chainable SPI interface
应用
- High-voltage binary input (12V–300V)
- Distribution automation
- Substation automation
- Industrial control, multi-range, digital input modules with individually isolated inputs
Evaluation System
Analog Devices MAX14001EVSYS# and MAX14002EVSYS# Evaluation System provides the hardware and software necessary to evaluate the MAX14001/2. The evaluation kit has Pmod-compatible connectors for SPI communication.
View Product List
Functional Diagram
发布日期: 2017-01-09
| 更新日期: 2023-04-11
