特性
- 保护大功率便携式器件
- 宽工作输入电压范围:+2.1V至+28V
- 4.5A连续电流能力
- 集成38mΩ(典型值)N通道MOSFET开关
- 快速响应时间:100ns(典型值)
- 灵活的设计
- 可调过压保护跳闸电平
- 较宽的OVLO可调阈值范围:+4V至+20V
- 预设高精度内部OVLO阈值:13.75V
- 麦克风模式,用于IN上的麦克风信号
- 额外保护特性增加了系统可靠性
- 浪涌抗扰度高达+100V
- 具有软启动功能,可减少浪涌电流
- 21ms内部启动去抖
- 热关断保护
- 最大限度地减少PCB面积
- 12焊球WLP (1.3mm x 2mm) 封装
- 工作温度范围:-40°C - +85°C
应用
- 智能手机
- 平板电脑
- 便携式媒体播放器
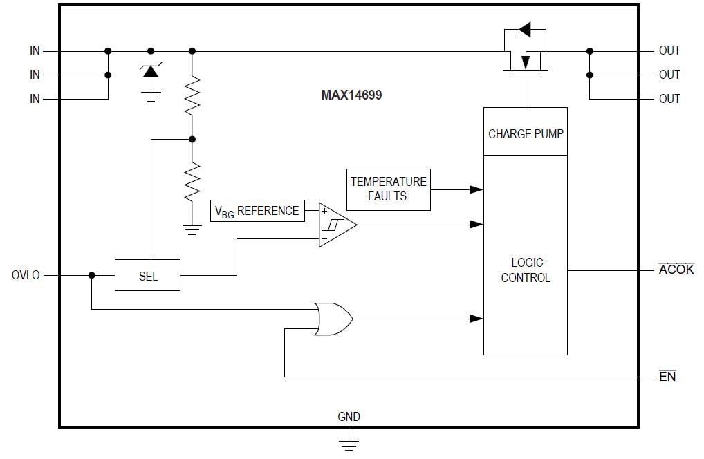
框图
发布日期: 2018-01-29
| 更新日期: 2023-05-04

