Analog Devices / Maxim Integrated MAX14713和MAX14714 6A智能电源路径选择器
Maxim Integrated MAX14713和MAX14714 6A智能电源路径选择器具有11mΩ(典型值)低RON内部FET,由两个独立电源提供系统电源。该器件具有两个采用SPDT配置的开关,在开关断开时具有双向电流阻断能力。MAX14713和MAX14714具有两个独立使能输入,用于控制每个电源路径。每路使能输入作为独立开关控制对应的路径。然而,当使能两条路径时,内部比较器根据输入节点的电压来控制路径。该器件还具有超低供电电流,在工作状态或关断状态均如此,可实现较长的电池寿命。特性
- 提供可靠的双向电源路径
- 较宽工作输入电压范围:+1.6V至+5.5V
- 6A连续输出电流能力
- 两个集成11mΩ(典型值)MOSFET开关
- 电池寿命长
- 超低静态电流:2.5µA (典型值)
- 快速切换
- 最优软启动特性
- 简单的电源开关设计
- 独立路径控制
- 自动电源路径控制
- 自动软启动
- 由IN1、IN2或OUT供电
- 节省空间的封装
- 15焊球1.2mm x 2.0mm WLP封装
应用
- 智能手机
- 平板电脑
- 电子书阅读器
- 可穿戴设备
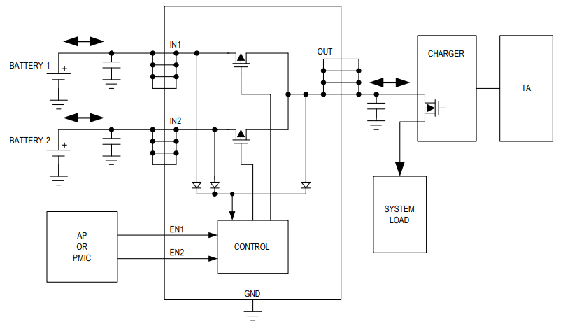
典型应用电路
发布日期: 2018-06-21
| 更新日期: 2023-05-04
