特性
- 灵活架构实现轻松设计和控制
- 8:4 矩阵开关多路复用器
- 完全可编程,同时更新
- 每个开关均独立控制
- 串行控制
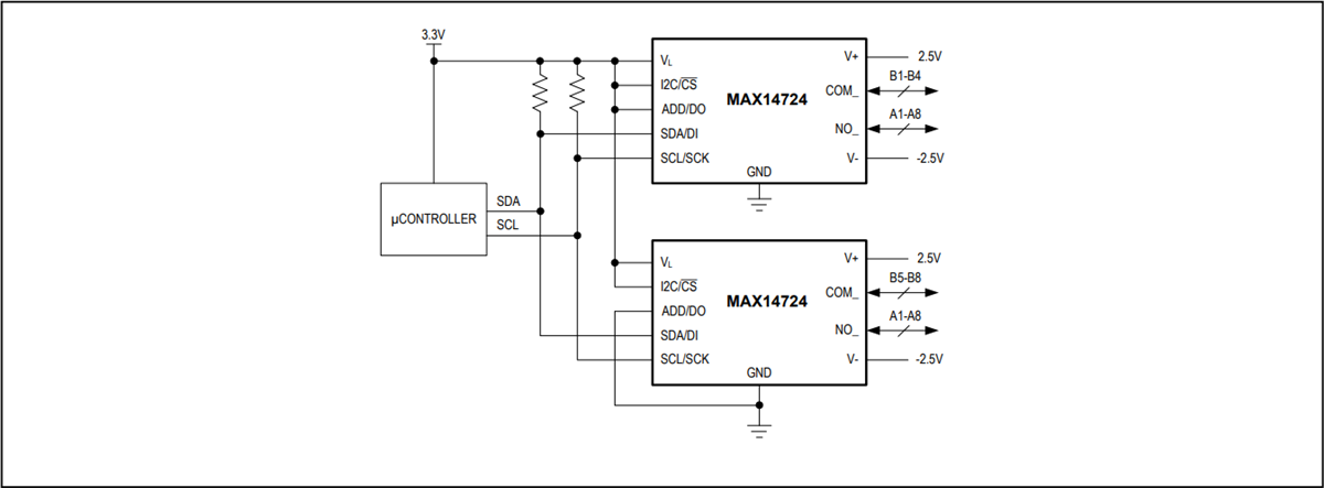
- 具有地址选择引脚的I2C
- SPI,带菊链用 DO
- 1.6V 逻辑兼容
- 低失真开关提高系统性能
- 1Ω RON(典型值),带 +5V 或 ±2.5V 电源
- 通道间 0.5Ω RON 匹配(典型值)
- 整个信号范围的 0.2Ω RON 平坦度(典型值)
- 低漏电流:5nA(+ 25°C 时典型值)
- 集成保护功能,系统更可靠
- 在 NO_ 和 COM_ 上 ±30kV HBM
- 在 NO_ 和 COM_ 上 ±15kV IEC 61000-4-2 气隙放电
- 在 NO_ 和 COM_ 上 ±10kV IEC 61000-4-2 触点放电
- 高集成度多路复用减小占位尺寸以及降低系统复杂性
- 20 WLP (2x1.7mm)
- 20 TQFN (4mm x 4mm)
应用
- 医疗设备
- 数据采集
- 信号开关
- 电池供电设备
Block Diagram
Typical Application Circuit
发布日期: 2016-04-04
| 更新日期: 2023-04-13

