Analog Devices / Maxim Integrated Maxim MAX14824 IO-Link® 主控收发器
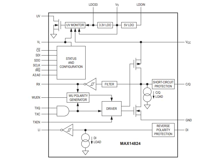
Maxim Integrated MAX14824 IO-Link® 主控收发器 是一个IO-Link主控接口,它在一个IO-Link物理层收发器上集成了两个辅助数字输入接口和两个线性稳压器。通过带内系统编程接口(SPI)寻址,可支持高端口数IO-Link主控应用。12MHz SPI接口减少了主控制器的访问次数。带内寻址和可选SPI地址帮助实现级联最高16部设备。Maxim MAX14824支持各种IO-Link数据速率,并带有转换速率受控型驱动器来降低电磁干扰(EMI)。驱动器可稳定驱动高达300mA(最小值)的负载电流。内部唤醒电路自动确定正确的唤醒极性,从而允许使用简单通用异步收发器实现唤醒脉冲的生成。MAX14824可工作于扩展的-40℃到+105℃的温度范围。The Analog Devices MAX14824 IO-Link® Master Transceiver supports all the IO-Link data rates and features slew-rate-controlled drivers to reduce EMI. The driver is guaranteed to drive up to 300mA (min.) load currents. Internal wake-up circuitry automatically determines the correct wake-up polarity, allowing for the use of simple UARTs for wake-up pulse generation. The ADI MAX14824 operates over the extended -40°C to +105°C temperature range.
特性
- IO-Link v.1.0 and v.1.1 physical layer compliant
- Supports COM1, COM2, and COM3 data rates
- Push-pull, high-side, or low-side outputs
- 300mA C/Q output drive
- 1μF C/Q load drive capability
- Generates 500mA wake-up pulse
- Automatic wake-up pulse polarity
- Auxiliary digital input
- 5V and 3.3V Linear regulators
- SPI interface for configuration and monitoring
- SPI-based chip addressing
- EMI emission control through slew-controlled driver
- Reverse-polarity protection on DI
- -40°C to +105°C Operating temperature range
- 4mm x 4mm TQFN package
应用
- IO-Link master controllers
- PLC fieldbus gateways
- High port count IO-Link masters
- 24V Digital inputs and outputs
Associated Eval Kit
Additional Resource
Typical Operating Circuit
Block Diagram
发布日期: 2013-02-11
| 更新日期: 2023-04-13
