Analog Devices / Maxim Integrated MAX14851评估套件

Maxim Integrated MAX14851评估套件是一款完全组装并经过测试的电路板,用于评估MAX14851 6通道数字隔离器,采用16引脚QSOP封装。该评估套件具有板载隔离电源、600VRMS 隔离持续60秒,采用经过验证的PCB布局,由单电源供电。

特性

  • 单电源供电
  • 600VRMS隔离,持续60s
  • 经过验证的PCB布局
  • 完全组装并经过测试

应用

  • 电池管理
  • 工业控制系统
  • 隔离式I2C、SPI和RS-232/422/485接口
  • 医疗系统
  • 电信系统

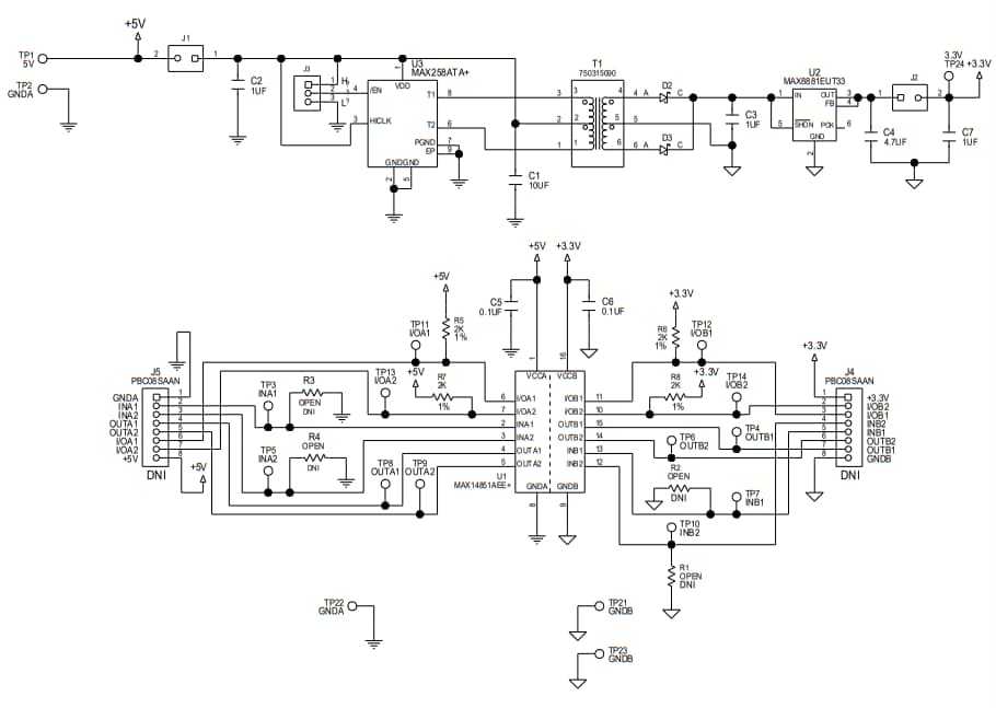
MAX14851评估板示意图

原理图 - Analog Devices / Maxim Integrated MAX14851评估套件
发布日期: 2018-06-26 | 更新日期: 2023-04-11