The Analog Devices MAX14871 Full-Bridge DC Motor Driver is available in a 16-pin TSSOP-EP package and operates over the -40°C to +85°C temperature range.
特性
- 驱动更大功率,减少尺寸:
- 高达2.5A峰值电机电流封装
- 灵活的4.5V至36V电源实现更长运行时间
- 简化的设计缩短了上市时间:
- 无电荷泵架构
- 电流调节只需要一个检测电阻器
- 电流检测输入简化了PCB布局
- 电流调节用内部/外部VREF
- 快速/慢速/25%纹波电流调节模式
- 低功率耗散运行温度更低且时间更长:
- 全桥导通电阻:334mΩ(典型值)
- 电源电流:1mA(在30kHz/24V时典型值)
- 待机电流:10µA(在12V时最大值)
- 综合保护提供强大的驱动解决方案:
- 短路保护驱动器
- 热关断欠压闭锁
- 诊断有效低电平故障输出
- 温度范围:−40°C至+85°C
应用
- 工业自动化
- 打印机和扫描仪
- 自动售货机和游戏机
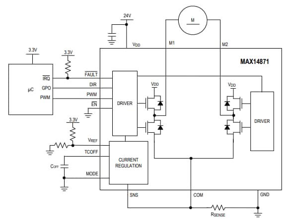
典型应用电路
发布日期: 2016-06-28
| 更新日期: 2023-04-19

