在125°C环境温度下,高边驱动器的导通电阻为120mΩ(典型值)。利用可选的推挽工作模式,可驱动电缆并实现负载电容的快速放电。输出电压通过 DOI_LVL 引脚监视和指示,以实现安全应用。配置用于DI操作时,MAX14914符合Type 1、Type 2或Type 3输入特性。
特性
- 降低功耗和散热:
- HS RON:240mΩ(最大值,TA = 125°C)
- 精确短路电流限制
- 精确的内部限流器,用于Types 1、Type 2和Type 3数字输入
- 增强了系统稳健性
- “安全去磁”,用于安全关断无限电感
- 60V电源容差
- GND失效保护
- 热关断保护
- ±2kV IEC 61000-4-5浪涌保护
- ±20kV IEC 61000-4-2气隙放电ESD保护
- ±7kV IEC 61000-4-2接触放电ESD保护
- -40°C至125°C环境工作温度
- 减少了BOM数量和PCB空间:
- 小型4x4 TQFN封装
- 用于电感负载快速关断的内部钳位
- 片上5V稳压器
- 提供以下灵活性:
- 可配置为数字输入或高边或推挽式数字输出
- 可通过电阻器为高边开关设置电流限制 (135mA - 1.3A)
- 工作电源电压:10V至40V
- 提高系统速度和吞吐量:
- 传播延迟不足2μSec
应用
- 工业数字输出和输入模块
- 可配置数字输入/输出
- 电机控制
- 安全系统
视频
Application Note
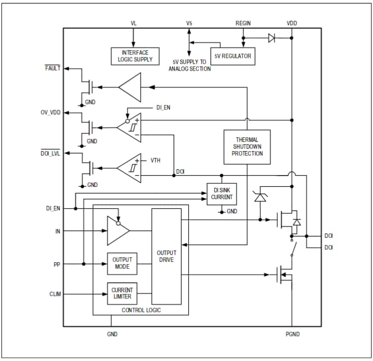
MAX14914框图
发布日期: 2017-03-10
| 更新日期: 2023-04-11

