特性
- 4.5V至40V宽电源电压范围满足包括“冷启动”条件等汽车电源运行要求(如果输入自举至升压输出,则在启动后可在更低电压下工作)
- 控制架构具有出色的性能 同时简化了设计
- 电流模式控制
- 300mV、5%精度的电流限制阈值电压
- 可编程斜坡补偿
- 50% (MAX15004) 或可调的 (MAX15005) 最大占空比
- TSSOP-16 封装
- 精确、可调开关频率和 同步避免干扰敏感的无线电频段
- 开关频率可调范围:15kHz至 500kHz(MAX15005A/B/C/D至1MHz)
- RC可编程 4%精度开关频率
- 外部频率同步
- 内置保护功能提高了系统可靠性
- 逐周期和断续电流限制保护
- 过电压和热关断保护
- 汽车温度范围:-40 °C至+125 °C
- 符合AEC-Q100标准
应用
- 汽车
- 真空荧光显示器 (VFD) 电源
- 隔离反激式、正激式、非隔离SEPIC、升压转换器
框图
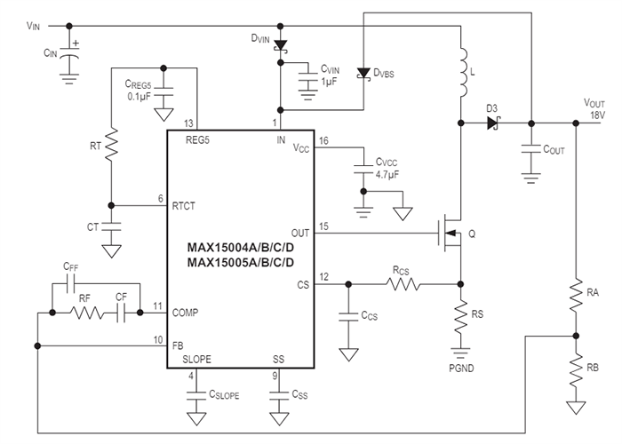
应用电路原理图
发布日期: 2020-08-06
| 更新日期: 2024-06-13

