Analog Devices / Maxim Integrated 美信 MAX15062 高效高压同步降压型转换器
美信MAX15062 高效高压同步降压型转换器集成了采用 4.5V 到 60V 输入电压工作的 MOSFET。该转换器在 3.3V 下提供 300mA 的输出电流。该器件工作于 -40°C 到 +125°C 的温度范围内,采用了 8 引脚 (2mm x 2mm) TDFN 封装。该器件采用峰值电流模式控制架构,带有 MODE 引脚,可在脉冲宽度调制、脉冲频率调制控制模式下操作器件。PWM 操作模式可提供各种负载下的恒定频率工作,适用于对开关频率敏感的应用。PFM 操作模式可禁用负感应电流,并在轻负载下跳脉冲,实现高效率。低电阻、片上 MOSFET 可以确保满载时的高效,同时简化了电路板布局。The device employs a peak-current-mode control architecture with a MODE pin that can be used to operate the device in pulse-width modulation (PWM) or pulse-frequency modulation (PFM) control schemes. PWM operation provides constant frequency operation at all loads and is useful in applications sensitive to variable switching frequency. PFM operation disables negative inductor current and additionally skips pulses at light loads for high efficiency. The low-resistance on-chip MOSFETs ensure high efficiency at full load and simplify the PCB layout.
特性
- Eliminates external components and reduces total cost
- No schottky—synchronous operation for high efficiency and reduced cost
- Internal compensation
- Internal feedback divider for fixed 3.3V, 5V output voltages
- Internal soft-start
- All-ceramic capacitors, ultra-compact layout
- Reduces number of DC-DC regulators to stock
- Wide 4.5V to 60V input voltage range
- Fixed 3.3V and 5V output voltage options
- Adjustable 0.9V to 0.89 x VIN output voltage option
- Delivers up to 300mA load current
- Configurable between PFM and forced-PWM modes
- Reduces power dissipation
- Peak efficiency = 92%
- PFM feature for high light-load efficiency
- Shutdown current = 2.2µA (typ)
- Operates reliably in adverse industrial environments
- Hiccup-mode current limit and autoretry startup
- Built-in output voltage monitoring with open-drain active-low RESET pin
- Programmable EN/UVLO threshold
- Monotonic startup into prebiased output
- Overtemperature protection
- -40°C to +125°C Automotive/industrial temperature range
应用
- 4-20mA Current loops
- General-purpose point-of-load
- High-voltage LDO replacement
- HVAC and building control
- Industrial sensors
- Process control
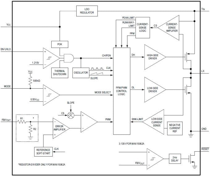
Block Diagram
Additional Resources
发布日期: 2014-10-21
| 更新日期: 2023-04-13
