Analog Devices / Maxim Integrated MAX15090B/MAX15090C 热插拔 IC
Maxim MAX15090B/MAX15090C 热插拔 IC 是要求可安全地从带电背板上插拔电路线卡的热插拔应用的集成解决方案。 该器件在单一封装中集成了热插拔控制器、6MΩ 功率 MOSFET 和电子断路器保护。 这些器件均集成了精确的电流检测电路,并提供 220μA/A 的比例输出电流。 这些器件设计用于保护 2.7V-18V 的电源电压。 这些器件在启动过程中实现折返电流限制,以控制涌入电流,从而降低 di/dt,并使 MOSFET 始终在安全工作区 (SOA) 条件下运行。 在启动周期完成后,片上比较器提供针对短路和过流故障的 VariableSpeed/BiLevel™ 保护,并抑制系统噪声和负载瞬变。 在故障状态情况下,断开负载。特性
- Integration Reduces Solution size for blade servers and other space-constrained designs
- Integrated 6mΩ (typical) internal power MOSFET overvoltage protection
- Power-good and fault outputs
- Programmable undervoltage lockout
- Current reporting without the need for external RSENSE
- Thermal protection
- Flexibility enables use in many unique designs
- 2.7V to 18V operating voltage range
- Adjustable circuit-breaker current/current-limit threshold
- Programmable slew-rate control
- Variable-speed circuit-breaker response
- Latchoff or automatic retry options
- Safety features ensure accurate, robust protection
- 12A (max) load current capability
- ±10% circuit-breaker threshold accuracy
- Inrush current regulated at startup with foldback
- Implementation for di/dt control
- IN-to-OUT short-circuit detection
- Package
- -40°C to +85°C operating temperature range
- 2.07mm x 3.53mm WLP-28
应用
- Disk drive power
- Industrial
- RAID systems
- Server I/O cards
- Storage bridge bay
视频
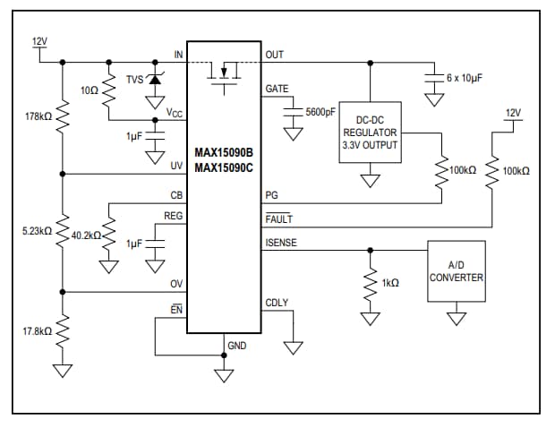
Application Circuit
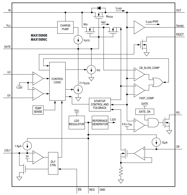
Block Diagram
发布日期: 2016-06-01
| 更新日期: 2023-04-13
