这些器件在启动过程中实现折返电流限制,以控制涌入电流,从而降低di/dt,并使MOSFET始终在安全工作区 (SOA) 条件下运行。在启动周期完成后,片上比较器提供针对短路和过流故障的 VariableSpeed/BiLevel™ 保护,并抑制系统噪声和负载瞬变。在故障状态情况下,断开负载。该器件经过工厂校准,可提供精确的过流保护,精度为±10%。在故障情况下,MAX15093闭锁,而MAX15093A则进入自动重试模式。
特性
- 集成度高,减小了刀片服务器和其他空间受限设计的解决方案尺寸
- 集成3.8mΩ(典型值)内部功率MOSFET过压保护
- 电源正常和故障输出
- 可编程欠压闭锁
- 当前报告,无需外部RSENSE
- 热保护
- 非常灵活,适用于诸多独特设计
- 工作电压范围:2.7V至18V
- 可调节的断路器电流/电流限制阈值
- 可编程转换率控制
- 变速断路器响应
- 闭锁 (MAX15093) 或自动重试 (MAX15093A) 选项
- 安全特性确保精确而稳健的保护
- 15A连续负载电流能力
- ±10%断路器阈值精度
- 在启动时通过折返调节涌入电流
- 实施di/dt控制
- 输入到输出短路检测
应用
- RAID系统
- 存储桥接坞
- 磁盘驱动器电源
- 服务器I/O卡
- 工业
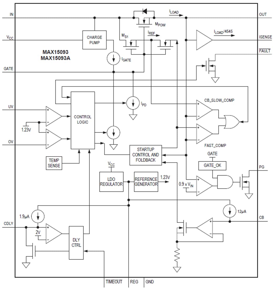
功能图
发布日期: 2019-11-14
| 更新日期: 2023-05-04

