在启动周期完成后,片上比较器提供针对短路和过流故障的VariableSpeed/BiLevel™保护,并抑制系统噪声和负载瞬变。在故障状态情况下,断开负载。该器件经过工厂校准,可提供精确的过流保护,精度为±10%。在故障情况下,PG处于低电平,器件可闭锁 (MAX15095) 或自动重试 (MAX15095A);故障发生后,也可进行输出放电 (MAX15095D)。该器件采用12引脚、2.5mm x 2.5mm FC2QFN封装,扩展温度范围为-40°C至+105°C。
特性
- 集成度高,减小了刀片服务器和其他空间受限设计的解决方案尺寸
- 集成10.6mΩ(典型值)内部功率MOSFET
- 可编程过压保护和欠压闭锁阈值
- 驱动存在信号输入(PRSNT引脚)
- 热保护
- 非常灵活,适用于诸多独特设计
- 工作电压范围:2.7V至18V
- SOA操作下的可编程浪涌电流控制
- 可调节的断路器电流/电流限制阈值
- 可编程转换率控制
- 变速断路器响应
- 闭锁 (MAX15095) 或自动重试 (MAX15095A) 选项
- 安全特性确保精确而稳健的保护
- 6.6A(最大值)负载电流能力
- ±10%断路器阈值精度
- 输入到输出短路检测
- 开漏PG输出
- 故障发生后的输出放电(仅限MAX15095D)
- 可编程附加延迟(最长2μs),以实现快速比较器响应时间
- 使能输入 (EN)
应用
- 刀片服务器
- 服务器I/O卡
- RAID系统
- 磁盘驱动器电源
- 存储应用
- 工业应用
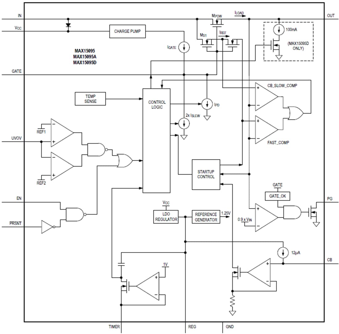
框图
发布日期: 2019-11-14
| 更新日期: 2025-08-19

