特性
- 宽工作范围缩短了开发时间
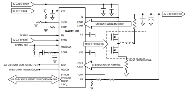
- 输入电压范围: 8V至60V
- 输出电压范围: 3V至56V
- 开关频率范围:120kHz至1MHz
- 温度范围:-40°C至+125°C
- 集成度高,减少了设计占位
- 内部LDO,用于生成偏置电源
- 同步输入
- 电流监视器输出
- 可调斜率补偿
- 支持多相
- 强大的故障保护功能提高了质量,简化了系统设计
- 可调输入欠压闭锁
- 平均和逐周期过流保护
- 输入欠压故障保护
- 多级过压保护
- 热关断
- 小型5mm x 5mm、32引脚TQFN封装,脚距为0.5mm
应用
- 通信
- 工业
- 汽车
典型应用电路
发布日期: 2020-10-26
| 更新日期: 2024-07-11

