特性
- 宽工作范围
- 用于升压配置的8V至76V输入电压范围和用于反相降压-升压配置的-8V至-76V输入电压范围
- 输出电压范围:3.3V至60V
- 开关频率范围:120kHz至1MHz
- 工作温度范围:-40°C至+125°C
- 单/双/四相操作
- 有源相电流平衡控制
- 集成度高,减少了设计占位
- 用于生成偏置电源的内部LDO
- 多相多控制器同步和交错
- 输出电压检测电平转换器
- 强大的故障保护提高了质量和可靠性
- 可调输入欠压闭锁
- 可调节逐周期峰值电流限制和快速过流保护
- 可选反馈过压保护
- 热关断
- 灵活简单的系统设计
- 可调斜率补偿
- 用于精确电流检测的低侧MOSFET栅极监控
- 使用二极管代替高侧MOSFET时,支持非连续导通模式操作
- 小型5mm × 5mm TQFN封装(0.5mm间距)
应用
- 通信
- 工业
- 汽车
- 多相升压
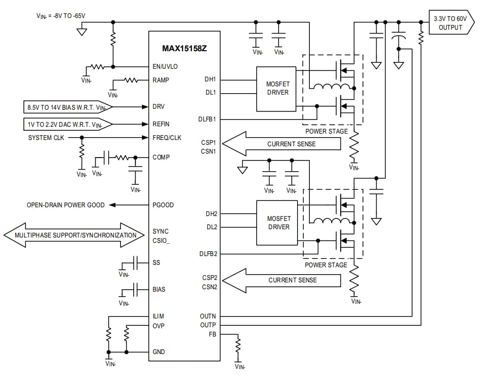
框图
发布日期: 2019-08-12
| 更新日期: 2023-04-18

