Analog Devices / Maxim Integrated MAX16141理想二极管控制器
Maxim Integrated MAX16141理想二极管控制器具有各种系统故障保护特性,例如反向电流保护、过流保护、输入过压/欠压保护以及过热保护。MAX16141二极管控制器具有3.5V至36V的工作电压范围和5μA(典型值)关断电流。这些MAX16141控制器采用集成电荷泵,可驱动源极连接上方9V背对背外部nFET的栅极。这样可最大限度降低源极和负载之间的功率损耗。MAX16141控制器采用低功耗关断,可减少电池耗电量。这些MAX16141二极管控制器通过开路双向电流阻断和开路双向电压将故障电源与负载隔离。MAX16141控制器具有可为负载提供有限功率的低功耗模式,以及有助于在关断模式下降低功耗的内部开关 这些MAX16141二极管控制器还具有故障输出,可在故障条件下发出信号。典型应用包括汽车电源系统、网络/电信电源系统、RAID系统、服务器和以太网供电 (PoE) 系统。
特性
- 宽电源电压范围:
- 工作电压范围:3.5V至36V
- 保护电压范围:-36V至60V
- 消除了分立二极管功耗
- 低功耗关断模式可降低电池耗电量:
- 5µA(典型值)关断电流
- Term开关在关断时隔离UVLO和OVLO电路
- 将故障电源和负载隔离:
- 开路双向电流阻断
- 开路双向电压阻断
- 电流保护:
- 工厂可调过流跳闸阈值
- 工厂可调反向电流跳闸阈值
- 电阻可调过压和欠压跳闸阈值
- 汽车级
- 工作电压低至3.5V,可以满足冷启动条件
- 工作温度范围:-40°C至125°C
- VIN + 8V的N通道MOSFET栅极驱动器
- 故障输出:
- UVLO、OVLO、过流、反向电流和热关断
应用
- 汽车电源系统
- 网络/电信电源系统
- RAID系统
- 服务器
- PoE系统
MAX16141控制器框图
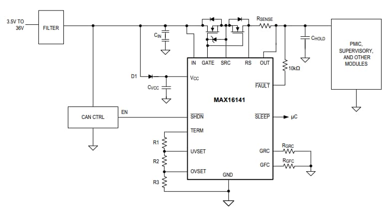
MAX16141应用电路
MAX16141运行特征
MAX16141引脚示意图
发布日期: 2018-09-12
| 更新日期: 2024-10-30
