特性
- 电源电流:400nA(典型值)
- 工作电源电压范围:1.2V至5.5V
- 输入阈值范围:1.5V至5V(增量为100mV)
- 看门狗功能检测故障代码执行
- 漏极开路复位和看门狗输出
- 看门狗定时器使能输入
- 6焊球晶圆级封装
- 6引脚小外形晶体管 (SOT23) 封装
- 工作温度范围:-40°C至+125°C
应用
- 便携式/电池供电设备
- 平板电脑/电子阅读器/移动设备
- 血糖监测仪/病人监护仪
- 计量
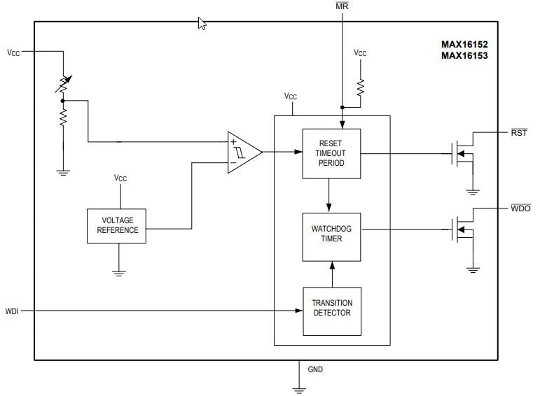
框图
应用电路
Additional Resources
发布日期: 2019-06-04
| 更新日期: 2023-04-17

