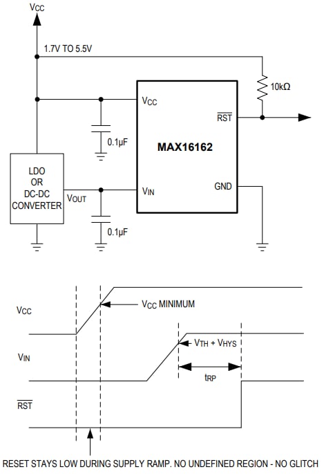
ADI MAX16162没有MR输入。相反,该器件拥有独立的VCC 和VIN 引脚,可实现低至0.6V的阈值电压。复位输出为低电平有效开漏,MAX16162提供多个可用的复位超时周期选项。
MAX16162纳功耗电源监控器的额定温度范围为-40°C至+125°C,采用微型1.06mm x 0.73mm、4焊球WLP和4引脚SOT23封装。
特性
- 无上电毛刺
- 静态电流为825nA(典型值),延长了电池寿命
- 独立VCC 和VIN 输入
- 多个可用复位超时周期
- 阈值电压:0.6V至4.85V
- 4焊球WLP和4引脚SOT23封装
- 工作温度范围:-40°C至+125°C
应用
- 低压微控制器和微处理器
- 便携式/电池供电设备
- 电子阅读器/平板电脑
- 可穿戴/便携式产品配件
- 智能手机
典型应用电路
发布日期: 2021-05-25
| 更新日期: 2024-09-12

