特性
- 阈值精度:±0.35%
- 标称阈值范围:0.875V
- ±3% UV/OV监控范围
- RST信号复位超时:10ms
- 两个复位输出上拉电压选项
- 经验证的1" x 1" 2层2oz铜PCB布局
- 具有紧凑的解决方案尺寸
- 完全组装并经过测试
必要设备
- MAX16191评估套件
- 5V/100mA DC电源
- 1V/50mA高精度直流电源
- 一个数字万用表 (DMM)
- 函数发生器
- 双通道示波器
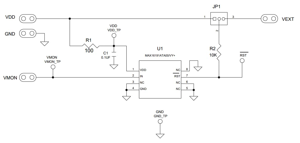
原理图
概述
发布日期: 2021-09-28
| 更新日期: 2023-04-17

