Analog Devices / Maxim Integrated MAX16545B/MAX16545C断路器保护IC
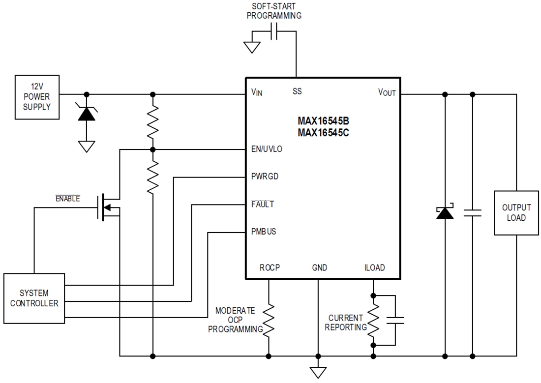
Maxim MAX16545B/MAX16545C断路器保护IC配有集成式低电阻MOSFET和无损电流检测电路,具有PMBus™/SMBus控制和报告功能。这些IC设计用于为分配、控制、监视和保护系统的12V电源提供最佳解决方案。内部LDO为保护IC提供偏置电源电压。如果未检测到故障,MAX16545B/MAX16545C将开始启动。该器件设计用于提供受控的单调启动。可以实施可编程软启动斜坡和延迟,以限制启动期间的浪涌电流。MAX16545B设置为16A启动OCP,MAX16545C设置为24A启动OCP。该IC可监视12V系统电源轨的电流和电压,并在检测到故障时提供多级保护和快速关断。提供三种过流保护方法。可编程中度OCP级别支持在有限的时间内承受浪涌电流。如果检测到超过重度OCP阈值的电流,则用户可选的重度OCP级别可实现快速断开。还有一种固定高关断OCP级别可提供瞬时断开,从而进一步保护器件。
无损电流检测提供高精度电流检测过载和温度。该特性可提高系统整体能效并降低损耗。通过模拟输出来报告与负载电流成正比的信号。另外还可通过SMBus/PMBus提供各种报告。始终监视输出电压。在任何时候,如果输出电压降至可编程输出欠压锁定阈值以下,则PWRGD信号被置为低电平。在任何时候,如果输入电压降至可编程输入欠压锁定阈值以下,则PWRGD信号被置为低电平。MAX16545B/MAX16545C可通过PMBus进行编程,以提供输入过压保护。默认情况下输入过压保护被禁用。通过PMBus启用时,如果输入电压超过可编程的过压阈值,则MOSFET锁存并传送故障信息。
特性
- 高密度 (6.5mm x 4mm,60A):电路板占位不到传统解决方案的25%
- 在单片上集成了电源、控制和监视功能(集成功率MOSFET,在12V电源路径中的总电阻为0.95mΩ (RDSON),包括封装)
- 集成无损、精确电流检测
- 集成LDO提供VDD电源(1.8V偏置电源)
- 支持高级系统电源管理
- PMBus/SMBus遥测,具有各种状态监视和报告功能
- 负载电流指示器 (ILOAD) 引脚提供模拟输出电流报告,精度高
- 可编程软启动,用于限制浪涌电流
- 通过IC自保护特性提高了电源可靠性
- 非常快速的故障检测和隔离
- 启动期间VIN至VOUT短路保护
- 过温保护
- 三级过流保护
- 可编程中度OCP
- 可编程重度OCP提供< 5μs的隔离
- 故障安全OCP提供< 250ns的隔离
应用
- 服务器、网络、存储、通信设备和交流/直流电源
- 针对12V电压的集成保护IC:断路器、热插拔和浪涌控制
基本应用电路
发布日期: 2019-11-18
| 更新日期: 2023-05-04
