特性
- 两个选项:
- MAX16550A:30A保护能力,具有8A启动电流
- MAX16550B 30A保护能力,具有16A启动电流
- 高密度 (4mm x 4.5mm,30A):电路板占位不到传统解决方案的25%
- 在单片上集成了电源、控制和监视功能
- 集成功率MOSFET,在12V电源路径中的总电阻为1.9mΩ(RDS(ON),包括封装)
- 集成无损、精确电流检测
- 集成LDO提供VDD电源(1.8V偏置电源)
- 支持高级系统电源管理 - PMBus/SMBus遥测,具有各种状态监视和报告功能
- 负载电流指示器 (ILOAD) 引脚提供模拟输出电流报告,精度高
- 可编程软启动,用于限制浪涌电流
- 通过IC自保护特性提高了电源可靠性
- 非常快速的故障检测和隔离
- 启动期间VIN至VOUT短路保护
- 过温保护
- 三级过流保护
- 可编程中度OCP
- 可编程重度OCP提供<5μs的隔离
- 故障安全OCP提供< 250ns的隔离
应用
- 针对12V电压的集成保护IC
- 断路器/电子保险丝、热插拔
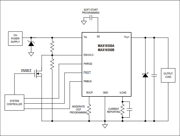
框图
发布日期: 2021-05-04
| 更新日期: 2023-04-13

