Analog Devices / Maxim Integrated MAX16602 VR13.HC & AI内核稳压器
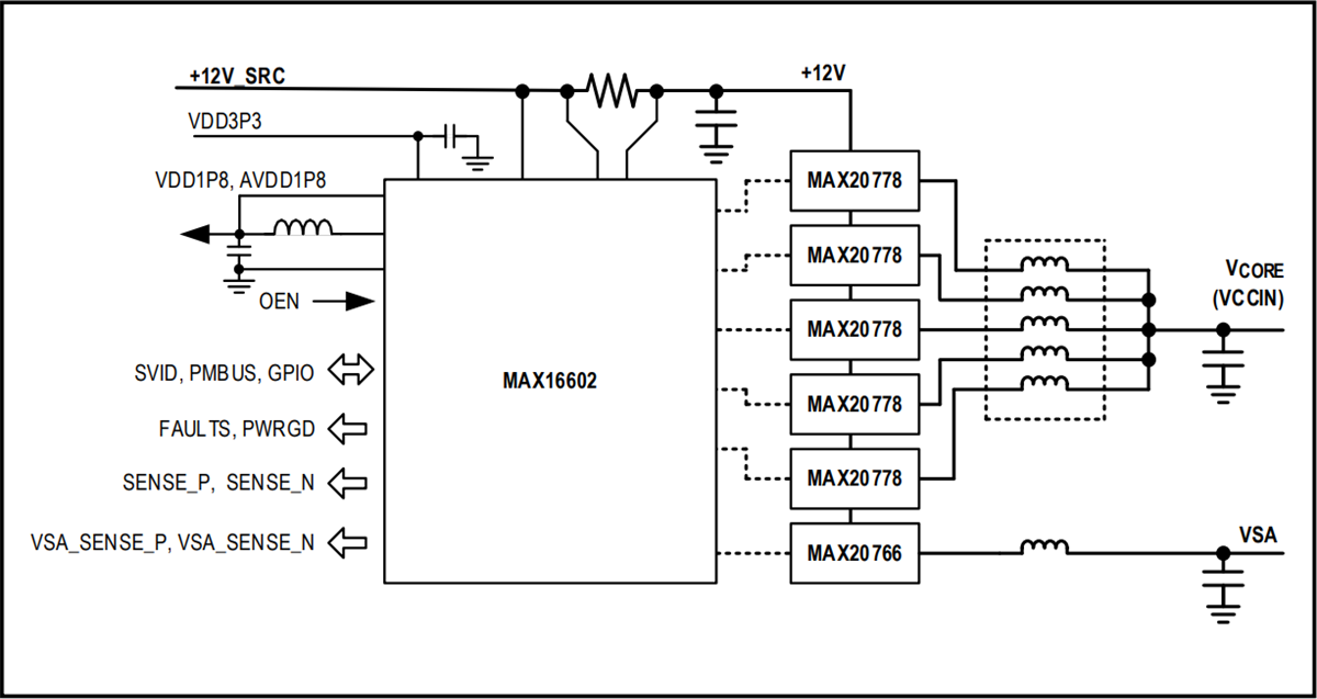
Analog Devices MAX16602 VR13.HC & AI内核稳压器为AI内核或Intel® VR13.HC服务器CPU供电的高密度灵活可扩展的解决方案。MAX16602高效内核稳压器采用了耦合电感器和智能功率级IC。该Analog Devices稳压器具有增强的瞬态响应和低静态电流。通过单相智能功率级,额外的单相输出可系统中生成VSA电源轨。完整电路是一款高效 (8+1) 多相同步降压转换器,具有各种状态和参数测量功能。该控制器还支持PWM并联,以控制多达16个相位。该器件采用具有适当智能功率级IC选择的单个可扩展PCB设计,可产生具有各种额定电流的稳压器。特性
- 高功率密度和效率
- 智能电源级支持:MAX20778/A, MAX20779/A/B/C, MAX20780, MAX20790, MAX16604
- 顶层效率(1.8VOUT时 峰值效率达95.6%)
- 集成输入功率监控器
- 通过PMBus进行遥测
- 数字可编程配置
- 输入电压、电流和功率监控
- 功率级温度监控和报告
- 高级电源管理
- 自主切相
- 正交电流再平衡,用于瞬态期间的相电流平衡
- 低静态电流——提高轻负载和待机效率
- 保护特性
- 输入和偏置电源欠压保护
- 过流保护
- 关键故障标记输出引脚
应用
- 大电流多相稳压器
- AI内核和XPU
- VR 13.HC CPU和存储器
- 图形处理器
- 网络ASIC
- 服务器和工作站
- 企业级存储设备
- 通信和网络设备供应
典型工作电路
发布日期: 2021-07-26
| 更新日期: 2023-04-18
