Maxim MAX16832A/MAX16832C Step-Down Constant-Current HB LED Drivers

美信 MAX16832A/MAX16832C 降压
恒流高亮度 LED 驱动器

美信 MAX16832A/MAX16832C 降压恒流高亮度 LED(HB LED)驱动器为汽车内/外部、建筑和环境照明、LED 灯泡和其他 LED 照明应用提供了高性价比的设计解决方案。MAX16832A/MAX16832C 工作在 +6.5V 到 +65V 输入电压范围,能提供高达 700mA 的输出电流。它们工作温度高达 +125°C,如果工作温度高达 +105°C,工作电流可达 1A。使用高侧电流检测电阻器调节输出电流,专用的脉宽调制(PWM)输入可通过脉冲式 LED 调光大幅调节亮度水平。这些器件特别适合需要宽幅输入电压范围的应用。高侧电流检测和集成的电流设置电路减少了外部元件数,同时提供 ±3% 精度的平均输出电流。

特点
  • 适合广泛 LED 照明应用的高性价比解决方案
    • 6.5V 到 65V 的输入电压范围
    • 输出电流高达 1A
    • ±3% 的 LED 电流精度
    • 可选调光模式:线性或 PWM
  • 最少的元件数节约了成本和空间
    • 板载 65V、0.45Ω 功率 MOSFET
    • 可通过电阻器编程的恒定 LED 电流
    • 集成高侧电流检测,带 200mV 电流检测基准
    • 磁滞控制:高达 2MHz 的转换频率
  • 保护功能和宽幅工作温度范围提高了照明装置的可靠性
    • 热折返保护功能减少 LED 过热情况
    • 热关断保护
    • 采用散热增强型 8 引脚 SO 封装
    • 工作在-40°C 到 +125°C 的温度范围
应用
  • 建筑、工业和环境照明
  • 汽车尾灯、日行灯、雾灯
  • 平视显示器
  • 指示灯和应急照明
  • MR16 和 MR111 LED 灯

MAX16832CEVKIT 评估套件

美信 MAX16832CEVKIT 评估板用于演示滞回、电流模式高亮度 LED (HB LED)驱动器 MAX16832C 的功能。MAX16832C 套件配置为降压拓扑,带恒流高亮度 (HB LED) 驱动电路用于驱动外部 HB LED。MAX16832CEVKIT 采用 6.5V 至 65V 直流电源供电,经配置可向用户提供的 HB LED 供应 666mA 的电流。用于驱动串联 HB LED 的输出电压可达 64V,具体取决于评估板的输入电压。MAX16832CEVKIT 可配置为数字脉宽调制(PWM)亮度控制模式,用数字 PWM 输入信号调节亮度。该评估板电路还具有折返式热保护和温度仿真电路。MAX16832CEVKIT 是全面组装并测试的表面贴装电路板。另外,PCB 布线经过优化能够提供最佳散热。通过更换 IC,MAX16832CEVKIT 也可以用来评估 MAX16832A。

特点
  • 6.5V 到 65V 的宽供电电压范围
  • 666mA HB LED 电流
  • 数字式 PWM 调光控制
  • 模拟调光控制
  • 热折返和温度仿真电路
  • 演示经过散热优化的 PCB 布线设计
  • 评估 MAX16832A(需要更换 IC)
  • 无铅,符合 RoHS
  • 全面组装并经过测试
应用
  • 建筑、工业和环境照明
  • 汽车尾灯、日行灯、雾灯
  • 平视显示器
  • 指示灯和应急照明
  • MR16 和 MR111 LED 灯

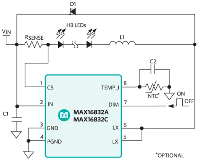
典型应用电路
Typical Application Circuit
eNews
  • Maxim Power
发布日期: 2015-11-11 | 更新日期: 2023-04-12