MAX16923具有一个发起启动序列的START控制引脚,简化了器件控制。MAX16923的外部MOSFET控制模块支持将电池电压切换到下游设备,例如背光 升压转换器。
MAX16923可搭配MAX20069汽车背光驱动器使用,为所有汽车显示器电源要求提供双芯片解决方案。
MAX16923 PMIC采用紧凑型TQFN封装,工作温度范围为-40 °C至+105 °C。
特性
- 符合汽车类CISPR25 5类标准
- 高度集成
- 汽车电池的完整显示器电源解决方案
- 1个高压2.1A降压转换器(5V或3.3V)
- 1个高压100mA低IQ 线性稳压器(3.3V)
- 1个低压1.6A降压转换器(3.3V、1.8V、1.2V或1.1V)
- 1个低压线性稳压器(3.3V、1.8V、1.5V或1.0V)
- 电源良好输出
- 集成看门狗定时器
- 高度可靠、低EMI
- 可编程开关频率
- 内部展频时钟振荡器
- 压摆率受控开关:
- 热关断保护
- 工作温度范围:-40 °C至+105 °C
- 紧凑型TQFN20封装,尺寸为4mmx4mm
应用
- 中央信息显示屏
- 信息娱乐系统显示屏
- 仪表盘
视频
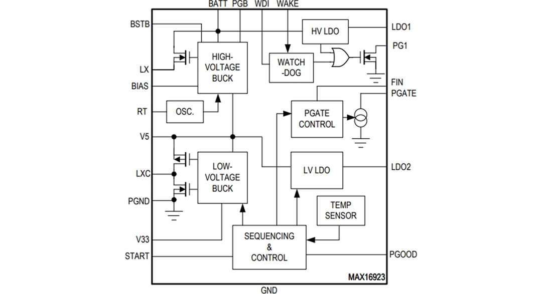
框图
典型应用电路 (2MHz)
典型应用电路 (400KHz)
设计解决方案
发布日期: 2020-02-06
| 更新日期: 2024-04-19

