Analog Devices / Maxim Integrated MAX1720x 和 MAX1721x ModelGauge m5 电量计
Maxim Integrated MAX1720x 与 MAX1721x ModelGauge m5 电量计是独立的 IC,采用卓越的封装侧电量计。 MAX1720x 和 MAX1721x 实施 Maxim ModelGauge™ m5 算法,无需用于配置的主机交互。 MAX17201/MAX17211 监控单个电池组。 MAX17205/MAX17215 监控和均衡一个 2S 或 3S 组或监控多个系列的电池组。 该 IC 将 SHA-256 身份验证与 160 位密钥集成,防止电池组克隆。 每个 IC 都采用单独的 64 位 ID。The Analog Devices MAX1720x and MAX1721x ModelGauge m5 Fuel Gauge ICs are available in lead-free, 3.0mm x 3.0mm TDFN-14 and
1.6mm x 2.4mm WLP-15 packages
特性
- ModelGauge m5 algorithm
- Eliminates error when approaching empty voltage
- Eliminates coulomb-counter drift
- Current, temperature and age compensated
- It does not require empty, full, or idle states
- No characterization is required for EZ performance
- Cycle+ age forecasting observes lifespan
- Nonvolatile memory for stand-alone operation
- Learned parameters and history logging
- Up to 75 words available for user data
- Precision measurement system
- No calibration required
- Time-to-empty and time-to-full estimation
- Temperature measurement
- Die temperature
- Up to two external thermistors
- Multiple series cell pack operation
- Low quiescent current
- Max172x1: 18μA active, 9μA hibernate
- Max172x5: 25μA active, 12μA hibernate
- Alert indicator for voltage, SOC, temperature, current, and 1% SOC change
- High-speed overcurrent comparators
- Predicts remaining capacity under theoretical load
- SHA-256 authentication
- Maxim 1-wire or 2-wire (i2c) interface
- SBS 1.1 compatible register set
应用
- Smartphones and tablets
- Portable game players
- E-readers
- Digital still and video cameras
- Handheld computers and terminals
- Portable medical equipment
- Handheld radios
视频
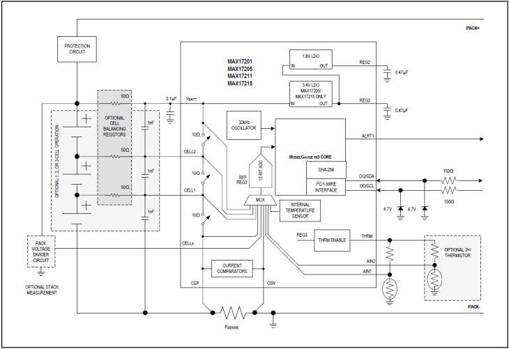
Functional Block Diagram
发布日期: 2016-04-04
| 更新日期: 2023-04-12
