ADI MAX17227A TDFN评估套件的工作输入电压范围为400mV至5.5V,3kΩ负载时典型启动电压为0.88V。该评估套件预装有MAX17227AATA+,提供2.3V至5.5V电阻可配置输出电压。
特性
- 评估采用8引脚TDFN封装的MAX17227A
- 输入范围:400mV至5.5V
- 可配置输出电压:2.3V至5.5V
- 输出电流高达1A
- 经验证的的2层1oz铜PCB布局
- 具有紧凑的解决方案尺寸
- 完全组装并经过测试
必要设备
- MAX17227A TDFN评估套件
- 3A直流电源
- 具有1A电流能力的电子负载
- 数字伏特计 (DVM)
PCB布局
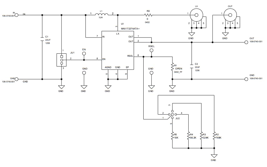
示意图
发布日期: 2021-05-05
| 更新日期: 2023-04-13

