Analog Devices / Maxim Integrated MAX17244同步降压直流-直流转换器
Maxim MAX17244同步降压直流-直流转换器具有集成MOSFET,可在3.5V至36V输入电压范围内工作,提供42V输入瞬态保护。MAX17244 通过在 98% 空占比下运行实现在掉电条件下工作。该转换器提供 2.5A 电流,生成 3.3V/5V 固定输出电压,同时具有设置 1V-10V 输出电压的能力。MAX17244 采用电流模式控制构架。该器件可在脉冲宽度调制 (PWM) 或脉冲频率调制等控制模式下工作。PWM 操作模式可提供各种负载下的恒定频率工作,适用于对开关频率敏感的应用。PFM操作模式可禁用负感应电流,并在轻负载下跳脉冲,实现高效率。The Analog Devices MAX17244 Synchronous Step-Down DC-DC Converter is available in TQFN-16 and TSSOP-16 packages.
特性
- Eliminates external components and reduces total cost
- Integrated high-side and low-side switch enables synchronous operation for high efficiency and reduced cost
- All-ceramic capacitor solution allows ultra-compact solution size
- 220kHz to 2.2MHz adjustable frequency with external synchronization
- PGOOD output and high-voltage EN input simplify power sequencing
- Increases Design Flexibility
- 180° out-of-phase clock output at SYNCOUT enables cascaded power supplies for increased power output
- Fixed output voltage with ±2% accuracy (5.0V/3.3V) or externally resistor adjustable (1.0V to 10.0V)
- Package
- -40°C to +85°C operating temperature range
- TQFN-16 and TSSOP-16 package options
- Reduces power dissipation
- >90% peak efficiency
- PWM and PFM operation optimizes conversion efficiency from heavy to light loads
- Automatic lx slew-rate adjustment for optimum efficiency across operating frequency range
- Low 5μA (typ.) shutdown current
- Low 28μA (typ.) quiescent current
- Operates reliably
- 42V input voltage transient protection
- Fixed 8ms internal software start reduces input inrush current
- Cycle-by-cycle current limit, thermal shutdown with automatic recovery
- Reduced EMI emission with spread-spectrum control
应用
- 分布式电源调节
- 壁式变压器调节
- 通用负载点
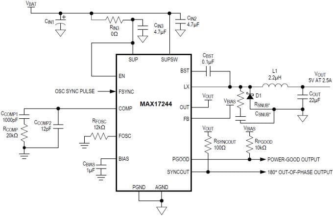
典型应用电路
Block Diagram
发布日期: 2016-09-16
| 更新日期: 2023-04-12
