该器件可在脉冲宽度调制 (PWM) 或脉冲频率调制 (PFM) 控制模式下工作。PWM 操作模式可提供各种负载下的恒定频率工作,适用于对开关频率敏感的应用。PFM操作模式可禁用负感应电流,并在轻负载下跳脉冲,实现高效率。
特性
- 减少外部元件数量,降低总体成本
- 集成的高侧和低侧开关实现同步工作,实现高效率并降低成本
- 所有陶瓷电容器解决方案实现超小型解决方案尺寸
- 220kHz 至 2.2MHz 的可调频率,可实现与外部的同步
- PGOOD 输出和高电压 EN 输入可简化上电测序
- 提高设计灵活性
- SYNCOUT 时的 180° 反相位时钟输出可确保级联电力供应,从而提高功率输出
- ±2% 精度的固定输出电压 (5V/3.3V) 或外部可调电阻 (1V 至 10V)
- 降低功率耗散
- >90% 峰值效率
- PWM 和 PFM 工作可优化从重负载到轻负载的转换效率
- 自动 LX 转换率调整,以便在工作频率范围内实现最优效率
- 低至 5μA (典型值) 关断电流
- 低至 28μA (典型值) 静态电流
- 可靠工作
- 42V 输入电压瞬态保护
- 8ms 固定内部软件启动可降低输入浪涌电流
- 逐周期限流以及带自动恢复的热关断
- 通过扩展频谱控制降低EMI辐射
应用
- 分布式电源调节
- 壁式变压器调节
- 通用负载点
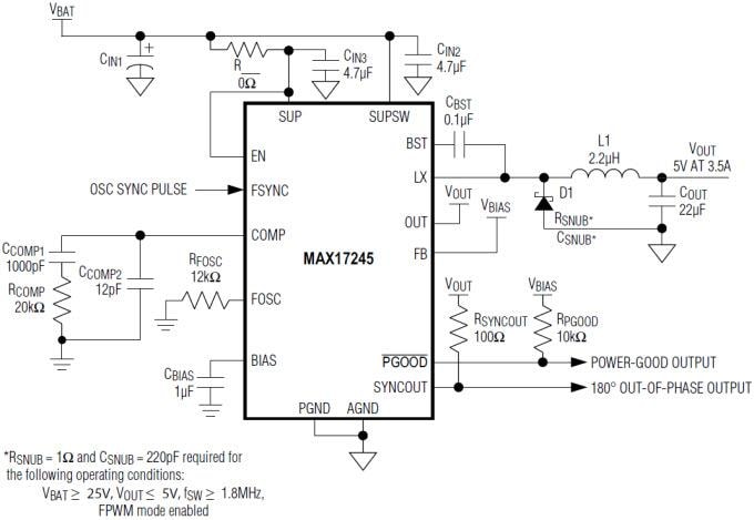
典型应用电路
发布日期: 2016-09-16
| 更新日期: 2023-04-12

