算法可为大多数锂电池和应用提供针对电池多样性的容限。算法将库仑计数器的短期精度和线性度
与基于电压的电量计的长期稳定性以及温度补偿相结合,具有行业领先的电量计量精度。
特性
- ModelGauge m5 EZ
- EZ 性能无需特征化
- 较强的电池变化耐受性
- 在电量耗尽临界区时可消除任何错误
- 消除库仑计数器漂移
- 老化、电流和温度补偿
- 无需空载、满载或空闲状态
- 低工作电流:5.1μA
- 精确的电流检测
- 高侧或低侧检测选项
- 感测电阻器范围宽:1mΩ至1000mΩ
- 具有温度补偿的痕量检测
- 支持锂离子和包括LiFePO4在内的其他电池
- 热敏电阻或±1°C内部温度
- 动态功耗可估计放电时的功率能力
- 电池耗尽和电池充满时间估算
- 预计理论负载下的剩余容量
- 无需校准
- 电压、SOC、温度、电流和SOC 1%变化的警报指示灯
应用
- 可穿戴设备、智能手表
- 平板电脑、 2合1笔记本电脑
- 蓝牙耳机
- 健康和健身监护仪
- 数码相机、视频和动作相机
- 医疗设备
- 掌上电脑与终端
- 无线话筒
- 家居和楼宇自动化、传感器
- 便携式游戏机
- 玩具
视频
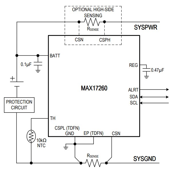
简单的电量计电路图
发布日期: 2018-06-25
| 更新日期: 2023-04-11

