MAX17261 IC可在自动补偿放电率、温度和电池老化,并以百分比提供精确的电量状态 (SOC),以毫安时 (mAh) 提供剩余容量。随着电池接近电量耗尽临界区,ModelGauge算法会激活特殊的校正机制以消除任何错误。典型应用包括医疗设备、金融终端、机器人、电动自行车、手持式计算机、电池备份和无线扬声器。
特性
- ModelGauge m5算法:
- 较强的电池变化耐受性
- 避免库伦计数器的漂移
- 在接近空电压时可消除错误
- 老化、电流和温度补偿
- 无需空、满或空闲状态信息
- 5.1µA低工作电流
- 较宽的检流电阻范围:1mΩ至1000mΩ
- 监测多节电池
- PCB金属检测和温度补偿
- 热敏电阻或±1°C精度的内部测温
- 动态功率可估算放电期间的功率容量
- 电池耗尽和电池充满时间估算
- 预计理论负载下的剩余容量
- 无需校准
- 用于指示电压、SOC、温度和电流的警报指示灯
应用
- 平板电脑和2合1笔记本电脑
- 数码相机、视频和运动摄像机
- 医疗设备
- 手持式计算机和终端设备
- 金融终端
- 移动打印机
- 机器人
- 电池备份
- 电动自行车
- 增强/虚拟现实设备
- 无线扬声器
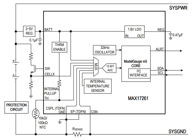
MAX17261电量计IC功能图
发布日期: 2018-07-03
| 更新日期: 2023-04-11

