Analog Devices / Maxim Integrated MAX17261G评估套件
Maxim Integrated MAX17261G评估套件设计用于评估独立ModelGauge™ m5主机侧的电量计IC,该IC适用于锂离子电池。该评估套件具有热敏电阻测量网络、可选板载PCB迹线检测电阻和Windows®图形用户界面 (GUI) 软件。只有在安装评估套件软件并进行所需的硬件连接后,才能操作MAX17261G评估板。该评估套件软件可完全控制MAX17261的功能,显示所有监测参数的实时更新情况,并通过数据记录特性监测电池。MAX17261G评估套件包含Maxim DS91230+ USB接口、IC评估板和RJ-11连接电缆。用于IC和软件GUI接口之间通信的信号线由RJ-11连接器连接。该评估套件装有一个热敏电阻作为表面贴装元件,当需要直接热接触时,可以替换为引线型热敏电阻。典型应用包括平板电脑、医疗设备、移动打印机、机器人、电池备份和无线扬声器。
特性
- ModelGauge m5算法
- 电池组输入电压范围为4.6V至+39.2V
- 监测2节以上的电池组
- 热敏电阻测量网络
- 可选板载PCB迹线检测电阻
- 经过验证的PCB布局
- 兼容Windows 7或更高版本的软件
应用
- 平板电脑
- 2合1笔记本电脑
- 数码相机、视频和运动摄像机
- 医疗设备
- 手持式计算机和终端设备
- 金融终端
- 移动打印机
- 增强/虚拟现实设备
- 机器人
- 电动自行车
- 电池备份
- 无线扬声器
套件内容
- Maxim DS91230+ USB接口
- IC评估板
- RJ-11连接电缆
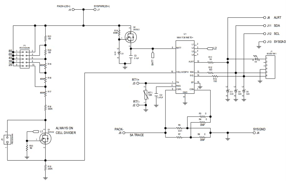
MAX17261G评估套件示意图
发布日期: 2018-07-03
| 更新日期: 2023-04-11
