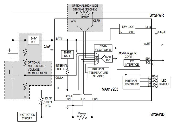
MAX17263 IC可在各种工作条件下自动补偿电池老化、温度和放电率,并提供精确的SOC。该IC可精确测量电流、电压和温度。MAX17263 IC采用3mm x 3mm 14引脚TDFN封装。典型应用包括无线扬声器、医疗设备、无人机、电动工具、电动自行车、备用电池、玩具和传感器。
特性
- ModelGauge m5 EZ:
- 无需电池特征分析,支持EZ模式
- 较强的电池变化耐受性
- 在接近空电压时可消除误差
- 避免库伦计数器的漂移
- 老化、电流和温度补偿
- 无需空、满或空闲状态信息
- 监测单节电池或多节电池组
- 集成LED控制,可通过按钮输入:
- 驱动3至12个LED,自动计数
- 利用I2C命令实现定制LED控制模式
- 精确的电流检测
- 较宽的检流电阻范围:1mΩ至1000mΩ
- PCB金属检测和温度补偿
- 无需校准
应用
- 无线扬声器
- 医疗设备
- 无人机
- 电动工具
- 电动自行车
- 照明灯和手电筒
- 备用电池
- 玩具
- 家居、楼宇自动化和传感器
视频
MAX17263功能图
MAX17263引脚示意图
发布日期: 2018-08-20
| 更新日期: 2023-04-25

